| Super-types: | None |
|---|---|
| Sub-types: | None |
| Name | BasketReferenceInformation |
|---|---|
| Used by (from the same schema document) | Complex Type GeneralTerms |
| Abstract | no |
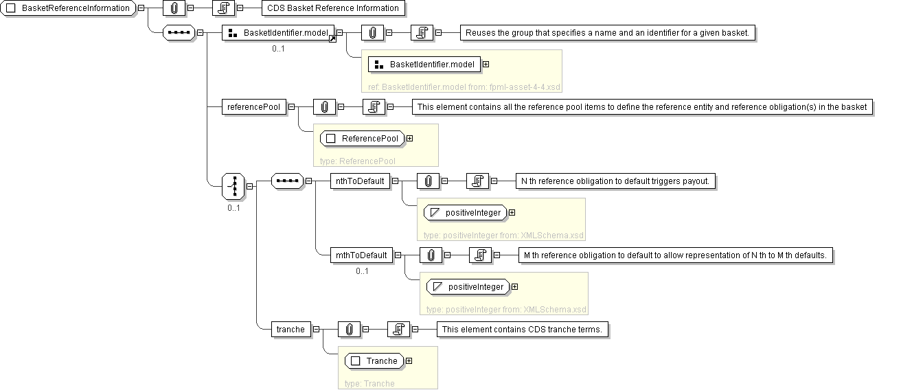
| Documentation | CDS Basket Reference Information |
'Reuses the group that specifies a name and an identifier for a given basket.'
'The name of the basket expressed as a free format string. FpML does not define usage rules for this element.'
'This element contains all the reference pool items to define the reference entity and reference obligation(s) in the basket'
'N th reference obligation to default triggers payout.'
'M th reference obligation to default to allow representation of N th to M th defaults.'