XML Schema Documentation

Model Group: CommodityProduct.model

[Table of contents]

Name CommodityProduct.model
Used by (from the same schema document) Complex Type Commodity
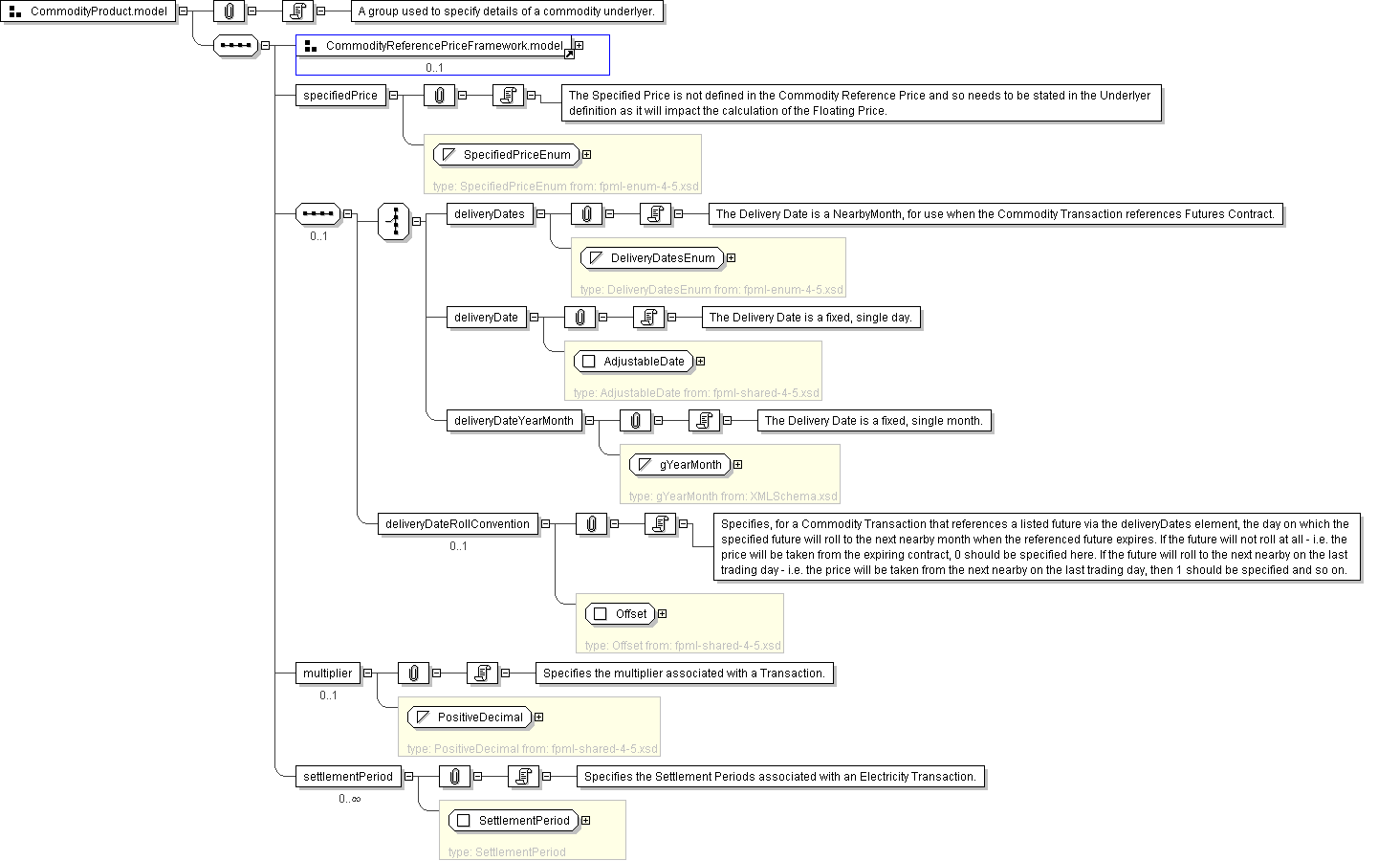
Documentation A group used to specify details of a commodity underlyer.
XML Instance Representation
Start Group: CommodityReferencePriceFramework.model [0..1]
<commodityBase> CommodityBase </commodityBase> [1]

'A coding scheme value to identify the base type of the commodity being traded. Where possible, this should follow the naming convention used in the 2005 ISDA Commodity Definitions. For example, \'Oil\'.'

<commodityDetails> CommodityDetails </commodityDetails> [1]

'A coding scheme value to identify the commodity being traded more specifically. Where possible, this should follow the naming convention used in the 2005 ISDA Commodity Definitions. For example, \'Brent\'.'

<unit> QuantityUnit </unit> [1]

'A coding scheme value to identify the unit in which the undelryer is denominated. Where possible, this should follow the naming convention used in the 2005 ISDA Commodity Definitions.'

<currency> Currency </currency> [1]

'The currency in which the Commodity Reference Price is published.'

Start Choice [1]
<exchangeId> ExchangeId </exchangeId> [1]

'For those commodities being traded with reference to the price of a listed future, the exchange where that future is listed should be specified here.'

<publication> InformationSource </publication> [1]

'For those commodities being traded with reference to a price distributed by a publication, that publication should be specified here.'

End Choice
End Group: CommodityReferencePriceFramework.model
<specifiedPrice> SpecifiedPriceEnum </specifiedPrice> [1]

'The Specified Price is not defined in the Commodity Reference Price and so needs to be stated in the Underlyer definition as it will impact the calculation of the Floating Price.'

Start Sequence [0..1]
Start Choice [1]
<deliveryDates> DeliveryDatesEnum </deliveryDates> [1]

'The Delivery Date is a NearbyMonth, for use when the Commodity Transaction references Futures Contract.'

<deliveryDate> AdjustableDate </deliveryDate> [1]

'The Delivery Date is a fixed, single day.'

<deliveryDateYearMonth> xsd:gYearMonth </deliveryDateYearMonth> [1]

'The Delivery Date is a fixed, single month.'

End Choice
<deliveryDateRollConvention> Offset </deliveryDateRollConvention> [0..1]

'Specifies, for a Commodity Transaction that references a listed future via the deliveryDates element, the day on which the specified future will roll to the next nearby month when the referenced future expires. If the future will not roll at all - i.e. the price will be taken from the expiring contract, 0 should be specified here. If the future will roll to the next nearby on the last trading day - i.e. the price will be taken from the next nearby on the last trading day, then 1 should be specified and so on.'

End Sequence
<multiplier> PositiveDecimal </multiplier> [0..1]

'Specifies the multiplier associated with a Transaction.'

<settlementPeriod> SettlementPeriod </settlementPeriod> [0..*]

'Specifies the Settlement Periods associated with an Electricity Transaction.'

Diagram
group_CommodityReferencePriceFramework.model
Schema Component Representation
<xsd:group name="CommodityProduct.model">
<xsd:sequence>
<xsd:group ref=" CommodityReferencePriceFramework.model " minOccurs="0"/>
<xsd:element name="specifiedPrice" type=" SpecifiedPriceEnum "/>
<xsd:sequence minOccurs="0">
<xsd:choice>
<xsd:element name="deliveryDates" type=" DeliveryDatesEnum "/>
<xsd:element name="deliveryDate" type=" AdjustableDate "/>
<xsd:element name="deliveryDateYearMonth" type=" xsd:gYearMonth "/>
</xsd:choice>
<xsd:element name="deliveryDateRollConvention" type=" Offset " minOccurs="0"/>
</xsd:sequence>
<xsd:element name="multiplier" type=" PositiveDecimal " minOccurs="0"/>
<xsd:element name="settlementPeriod" type=" SettlementPeriod " minOccurs="0" maxOccurs="unbounded"/>
</xsd:sequence>
</xsd:group>