XML Schema Documentation

Complex Type: BasketReferenceInformation

[Table of contents]

Super-types: None
Sub-types: None
Name BasketReferenceInformation
Used by (from the same schema document) Complex Type GeneralTerms
Abstract no
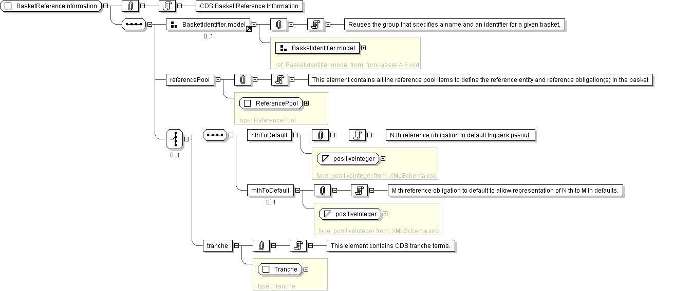
Documentation CDS Basket Reference Information
XML Instance Representation
<...>
Start Group: BasketIdentifier.model [0..1]

'Reuses the group that specifies a name and an identifier for a given basket.'


Start Choice [1]
<basketName> BasketName </basketName> [1]

'The name of the basket expressed as a free format string. FpML does not define usage rules for this element.'

<basketId> BasketId </basketId> [0..*]

'A CDS basket identifier'

<basketId> BasketId </basketId> [1..*]

'A CDS basket identifier'

End Choice
End Group: BasketIdentifier.model
<referencePool> ReferencePool </referencePool> [1]

'This element contains all the reference pool items to define the reference entity and reference obligation(s) in the basket'

Start Choice [0..1]
<nthToDefault> xsd:positiveInteger </nthToDefault> [1]

'N th reference obligation to default triggers payout.'

<mthToDefault> xsd:positiveInteger </mthToDefault> [0..1]

'M th reference obligation to default to allow representation of N th to M th defaults.'

<tranche> Tranche </tranche> [1]

'This element contains CDS tranche terms.'

End Choice
</...>
Diagram
Schema Component Representation
<xsd:complexType name="BasketReferenceInformation">
<xsd:sequence>
<xsd:group ref=" BasketIdentifier.model " minOccurs="0"/>
<xsd:element name="referencePool" type=" ReferencePool "/>
<xsd:choice minOccurs="0">
<xsd:sequence>
<xsd:element name="nthToDefault" type=" xsd:positiveInteger "/>
<xsd:element name="mthToDefault" type=" xsd:positiveInteger " minOccurs="0"/>
</xsd:sequence>
<xsd:element name="tranche" type=" Tranche "/>
</xsd:choice>
</xsd:sequence>
</xsd:complexType>