XML Schema Documentation

Complex Type: AdditionalDisruptionEvents

[Table of contents]

Super-types: None
Sub-types: None
Name AdditionalDisruptionEvents
Used by (from the same schema document) Complex Type ExtraordinaryEvents
Abstract no
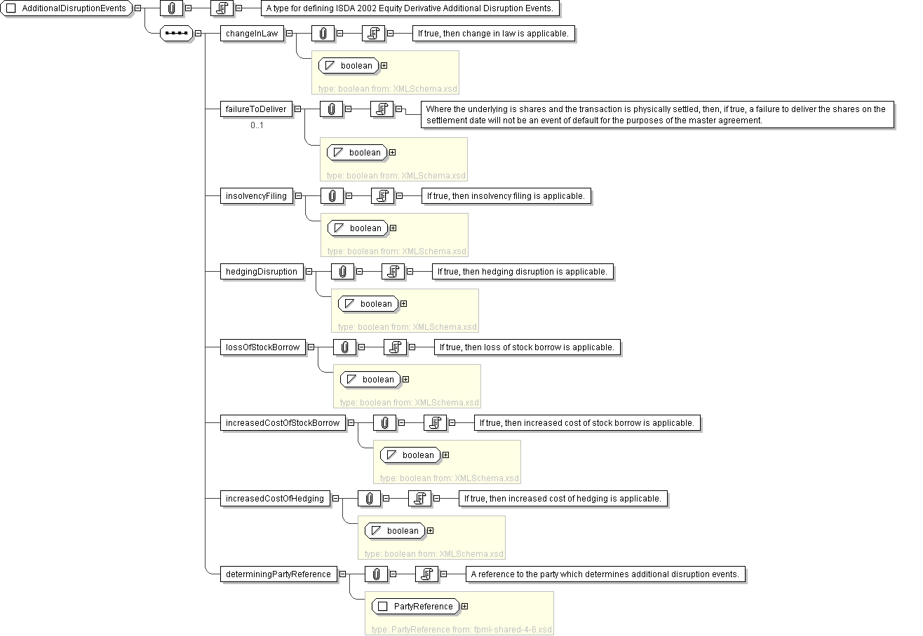
Documentation A type for defining ISDA 2002 Equity Derivative Additional Disruption Events.
XML Instance Representation
<...>
<changeInLaw> xsd:boolean </changeInLaw> [1]

'If true, then change in law is applicable.'

<failureToDeliver> xsd:boolean </failureToDeliver> [0..1]

'Where the underlying is shares and the transaction is physically settled, then, if true, a failure to deliver the shares on the settlement date will not be an event of default for the purposes of the master agreement.'

<insolvencyFiling> xsd:boolean </insolvencyFiling> [1]

'If true, then insolvency filing is applicable.'

<hedgingDisruption> xsd:boolean </hedgingDisruption> [1]

'If true, then hedging disruption is applicable.'

<lossOfStockBorrow> xsd:boolean </lossOfStockBorrow> [1]

'If true, then loss of stock borrow is applicable.'

<increasedCostOfStockBorrow> xsd:boolean </increasedCostOfStockBorrow> [1]

'If true, then increased cost of stock borrow is applicable.'

<increasedCostOfHedging> xsd:boolean </increasedCostOfHedging> [1]

'If true, then increased cost of hedging is applicable.'

<determiningPartyReference> PartyReference </determiningPartyReference> [1]

'A reference to the party which determines additional disruption events.'

</...>
Diagram
Schema Component Representation
<xsd:complexType name="AdditionalDisruptionEvents">
<xsd:sequence>
<xsd:element name="changeInLaw" type=" xsd:boolean "/>
<xsd:element name="failureToDeliver" type=" xsd:boolean " minOccurs="0"/>
<xsd:element name="insolvencyFiling" type=" xsd:boolean "/>
<xsd:element name="hedgingDisruption" type=" xsd:boolean "/>
<xsd:element name="lossOfStockBorrow" type=" xsd:boolean "/>
<xsd:element name="increasedCostOfStockBorrow" type=" xsd:boolean "/>
<xsd:element name="increasedCostOfHedging" type=" xsd:boolean "/>
<xsd:element name="determiningPartyReference" type=" PartyReference "/>
</xsd:sequence>
</xsd:complexType>