XML Schema Documentation

Complex Type: TradeDifference

[Table of contents]

Super-types: None
Sub-types: None
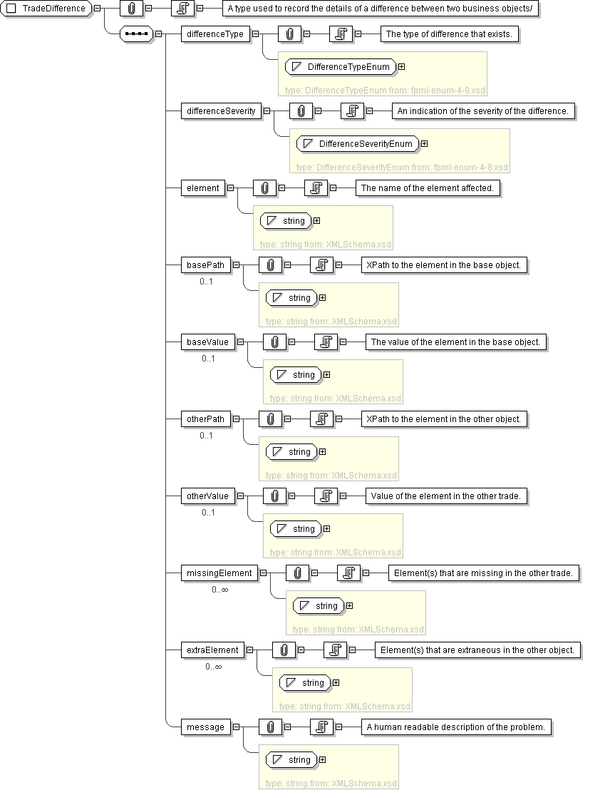
Name TradeDifference
Used by (from the same schema document) Complex Type BestFitTrade
Abstract no
Documentation A type used to record the details of a difference between two business objects/
XML Instance Representation
<...>
<differenceType> DifferenceTypeEnum </differenceType> [1]

'The type of difference that exists.'

<differenceSeverity> DifferenceSeverityEnum </differenceSeverity> [1]

'An indication of the severity of the difference.'

<element> xsd:string </element> [1]

'The name of the element affected.'

<basePath> xsd:string </basePath> [0..1]

'XPath to the element in the base object.'

<baseValue> xsd:string </baseValue> [0..1]

'The value of the element in the base object.'

<otherPath> xsd:string </otherPath> [0..1]

'XPath to the element in the other object.'

<otherValue> xsd:string </otherValue> [0..1]

'Value of the element in the other trade.'

<missingElement> xsd:string </missingElement> [0..*]

'Element(s) that are missing in the other trade.'

<extraElement> xsd:string </extraElement> [0..*]

'Element(s) that are extraneous in the other object.'

<message> xsd:string </message> [1]

'A human readable description of the problem.'

</...>
Diagram
Schema Component Representation
<xsd:complexType name="TradeDifference">
<xsd:sequence>
<xsd:element name="differenceType" type=" DifferenceTypeEnum "/>
<xsd:element name="differenceSeverity" type=" DifferenceSeverityEnum "/>
<xsd:element name="element" type=" xsd:string "/>
<xsd:element name="basePath" type=" xsd:string " minOccurs="0"/>
<xsd:element name="baseValue" type=" xsd:string " minOccurs="0"/>
<xsd:element name="otherPath" type=" xsd:string " minOccurs="0"/>
<xsd:element name="otherValue" type=" xsd:string " minOccurs="0"/>
<xsd:element name="missingElement" type=" xsd:string " minOccurs="0" maxOccurs="unbounded"/>
<xsd:element name="extraElement" type=" xsd:string " minOccurs="0" maxOccurs="unbounded"/>
<xsd:element name="message" type=" xsd:string "/>
</xsd:sequence>
</xsd:complexType>