| Super-types: | None |
|---|---|
| Sub-types: | None |
| Name | Account |
|---|---|
| Used by (from the same schema document) | Model Group PartiesAndAccounts.model |
| Abstract | no |
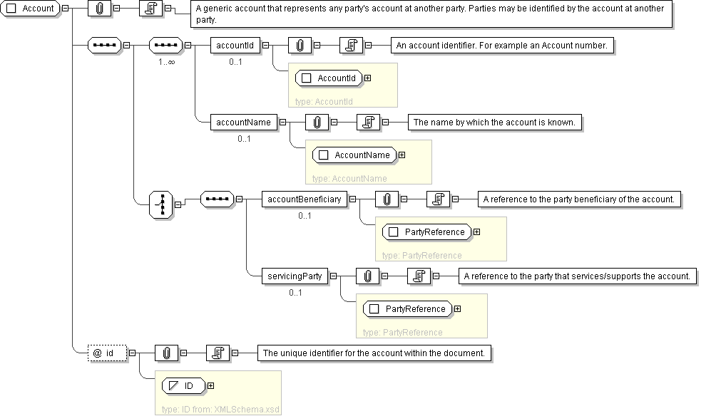
| Documentation | A generic account that represents any party's account at another party. Parties may be identified by the account at another party. |
'The unique identifier for the account within the document.'
">'A reference to the party beneficiary of the account.'
'A reference to the party that services/supports the account.'