XML Schema Documentation

Complex Type: Fra

[Table of contents]

Super-types: Product < Fra (by extension)
Sub-types: None
Name Fra
Used by (from the same schema document) Element fra
Abstract no
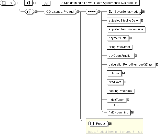
Documentation A type defining a Forward Rate Agreement (FRA) product.
XML Instance Representation
<...
id=" xsd:ID [0..1]">
<productType> ProductType </productType> [0..*]

'A classification of the type of product. FpML defines a simple product categorization using a coding scheme.'

<productId> ProductId </productId> [0..*]

'A product reference identifier allocated by a party. FpML does not define the domain values associated with this element. Note that the domain values for this element are not strictly an enumerated list.'

<buyerPartyReference> PartyReference </buyerPartyReference> [1]

'A reference to the party that buys this instrument, ie. pays for this instrument and receives the rights defined by it. See 2000 ISDA definitions Article 11.1 (b). In the case of FRAs this the fixed rate payer.'

<buyerAccountReference> AccountReference </buyerAccountReference> [0..1]

'A reference to the account that buys this instrument.'

<sellerPartyReference> PartyReference </sellerPartyReference> [1]

'A reference to the party that sells (\"writes\") this instrument, i.e. that grants the rights defined by this instrument and in return receives a payment for it. See 2000 ISDA definitions Article 11.1 (a). In the case of FRAs this is the floating rate payer.'

<sellerAccountReference> AccountReference </sellerAccountReference> [0..1]

'A reference to the account that sells this instrument.'

<adjustedEffectiveDate> RequiredIdentifierDate </adjustedEffectiveDate> [1]

'The start date of the calculation period. This date should already be adjusted for any applicable business day convention. This is also the date when the observed rate is applied, the reset date.'

<adjustedTerminationDate> xsd:date </adjustedTerminationDate> [1]

'The end date of the calculation period. This date should already be adjusted for any applicable business day convention.'

<paymentDate> AdjustableDate </paymentDate> [1]

'The payment date. This date is subject to adjustment in accordance with any applicable business day convention.'

<fixingDateOffset> RelativeDateOffset </fixingDateOffset> [1]

'Specifies the fixing date relative to the reset date in terms of a business days offset and an associated set of financial business centers. Normally these offset calculation rules will be those specified in the ISDA definition for the relevant floating rate index (ISDA\'s Floating Rate Option). However, non-standard offset calculation rules may apply for a trade if mutually agreed by the principal parties to the transaction. The href attribute on the dateRelativeTo element should reference the id attribute on the adjustedEffectiveDate element.'

<dayCountFraction> DayCountFraction </dayCountFraction> [1]

'The day count fraction.'

<calculationPeriodNumberOfDays> xsd:positiveInteger </calculationPeriodNumberOfDays> [1]

'The number of days from the adjusted effective date to the adjusted termination date calculated in accordance with the applicable day count fraction.'

<notional> Money </notional> [1]

'The notional amount.'

<fixedRate> xsd:decimal </fixedRate> [1]

'The calculation period fixed rate. A per annum rate, expressed as a decimal. A fixed rate of 5% would be represented as 0.05.'

<floatingRateIndex> FloatingRateIndex </floatingRateIndex> [1]
<indexTenor> Period </indexTenor> [1..*]

'The ISDA Designated Maturity, i.e. the tenor of the floating rate.'

<fraDiscounting> FraDiscountingEnum </fraDiscounting> [1]

'Specifies whether discounting applies and, if so, what type.'

</...>
Diagram
Schema Component Representation
<xsd:complexType name="Fra">
<xsd:complexContent>
<xsd:extension base=" Product ">
<xsd:sequence>
<xsd:group ref=" BuyerSeller.model "/>
<xsd:element name="adjustedEffectiveDate" type=" RequiredIdentifierDate "/>
<xsd:element name="adjustedTerminationDate" type=" xsd:date "/>
<xsd:element name="paymentDate" type=" AdjustableDate "/>
<xsd:element name="fixingDateOffset" type=" RelativeDateOffset "/>
<xsd:element name="dayCountFraction" type=" DayCountFraction "/>
<xsd:element name="calculationPeriodNumberOfDays" type=" xsd:positiveInteger "/>
<xsd:element name="notional" type=" Money "/>
<xsd:element name="fixedRate" type=" xsd:decimal "/>
<xsd:element name="floatingRateIndex" type=" FloatingRateIndex "/>
<xsd:element name="indexTenor" type=" Period " maxOccurs="unbounded"/>
<xsd:element name="fraDiscounting" type=" FraDiscountingEnum "/>
</xsd:sequence>
</xsd:extension>
</xsd:complexContent>
</xsd:complexType>