XML Schema Documentation

Complex Type: NonDeliverableSettlement

[Table of contents]

Super-types: None
Sub-types: None
Name NonDeliverableSettlement
Used by (from the same schema document) Complex Type SettlementProvision
Abstract no
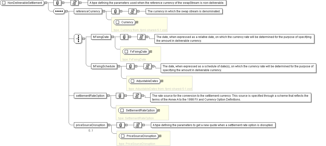
Documentation A type defining the parameters used when the reference currency of the swapStream is non-deliverable.
XML Instance Representation
<...>
<referenceCurrency> Currency </referenceCurrency> [1]

'The currency in which the swap stream is denominated.'

Start Choice [1]
<fxFixingDate> FxFixingDate </fxFixingDate> [1]

'The date, when expressed as a relative date, on which the currency rate will be determined for the purpose of specifying the amount in deliverable currency.'

<fxFixingSchedule> AdjustableDates </fxFixingSchedule> [1]

'The date, when expressed as a schedule of date(s), on which the currency rate will be determined for the purpose of specifying the amount in deliverable currency.'

End Choice
<settlementRateOption> SettlementRateOption </settlementRateOption> [1]

'The rate source for the conversion to the settlement currency. This source is specified through a scheme that reflects the terms of the Annex A to the 1998 FX and Currency Option Definitions.'

<priceSourceDisruption> PriceSourceDisruption </priceSourceDisruption> [0..1]

'A type defining the parameters to get a new quote when a settlement rate option is disrupted.'

</...>
Diagram
Schema Component Representation
<xsd:complexType name="NonDeliverableSettlement">
<xsd:sequence>
<xsd:element name="referenceCurrency" type=" Currency "/>
<xsd:choice>
<xsd:element name="fxFixingDate" type=" FxFixingDate "/>
<xsd:element name="fxFixingSchedule" type=" AdjustableDates "/>
</xsd:choice>
<xsd:element name="settlementRateOption" type=" SettlementRateOption "/>
<xsd:element name="priceSourceDisruption" type=" PriceSourceDisruption " minOccurs="0"/>
</xsd:sequence>
</xsd:complexType>