XML Schema Documentation

Complex Type: Account

[Table of contents]

Super-types: None
Sub-types: None
Name Account
Used by (from the same schema document) Model Group PartiesAndAccounts.model
Abstract no
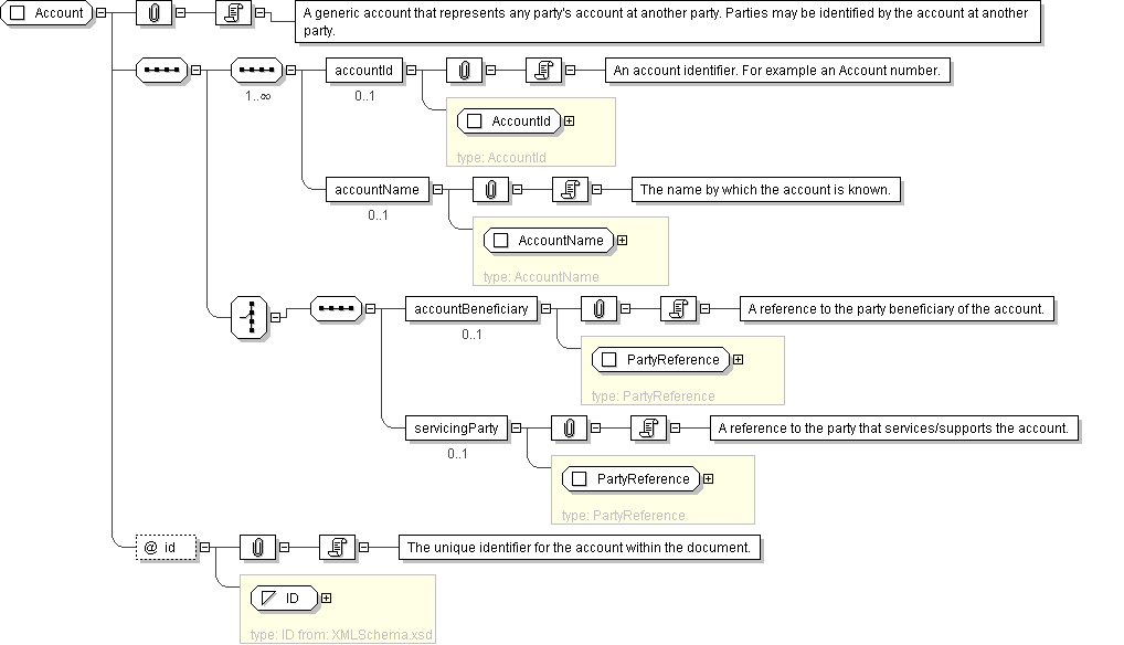
Documentation A generic account that represents any party's account at another party. Parties may be identified by the account at another party.
XML Instance Representation
<...
id=" xsd:ID [1]

'The unique identifier for the account within the document.'

"
>
Start Sequence [1..*]
<accountId> AccountId </accountId> [0..1]

'An account identifier. For example an Account number.'

<accountName> AccountName </accountName> [0..1]

'The name by which the account is known.'

End Sequence
Start Choice [1]
<accountBeneficiary> PartyReference </accountBeneficiary> [0..1]

'A reference to the party beneficiary of the account.'

<servicingParty> PartyReference </servicingParty> [0..1]

'A reference to the party that services/supports the account.'

End Choice
</...>
Diagram
Schema Component Representation
<xsd:complexType name="Account">
<xsd:sequence>
<xsd:sequence maxOccurs="unbounded">
<xsd:element name="accountId" type=" AccountId " minOccurs="0"/>
<xsd:element name="accountName" type=" AccountName " minOccurs="0"/>
</xsd:sequence>
<xsd:choice>
<xsd:sequence>
<xsd:element name="accountBeneficiary" type=" PartyReference " minOccurs="0"/>
<xsd:element name="servicingParty" type=" PartyReference " minOccurs="0"/>
</xsd:sequence>
</xsd:choice>
</xsd:sequence>
<xsd:attribute name="id" type=" xsd:ID " use="required"/>
</xsd:complexType>