Namespace: |
|
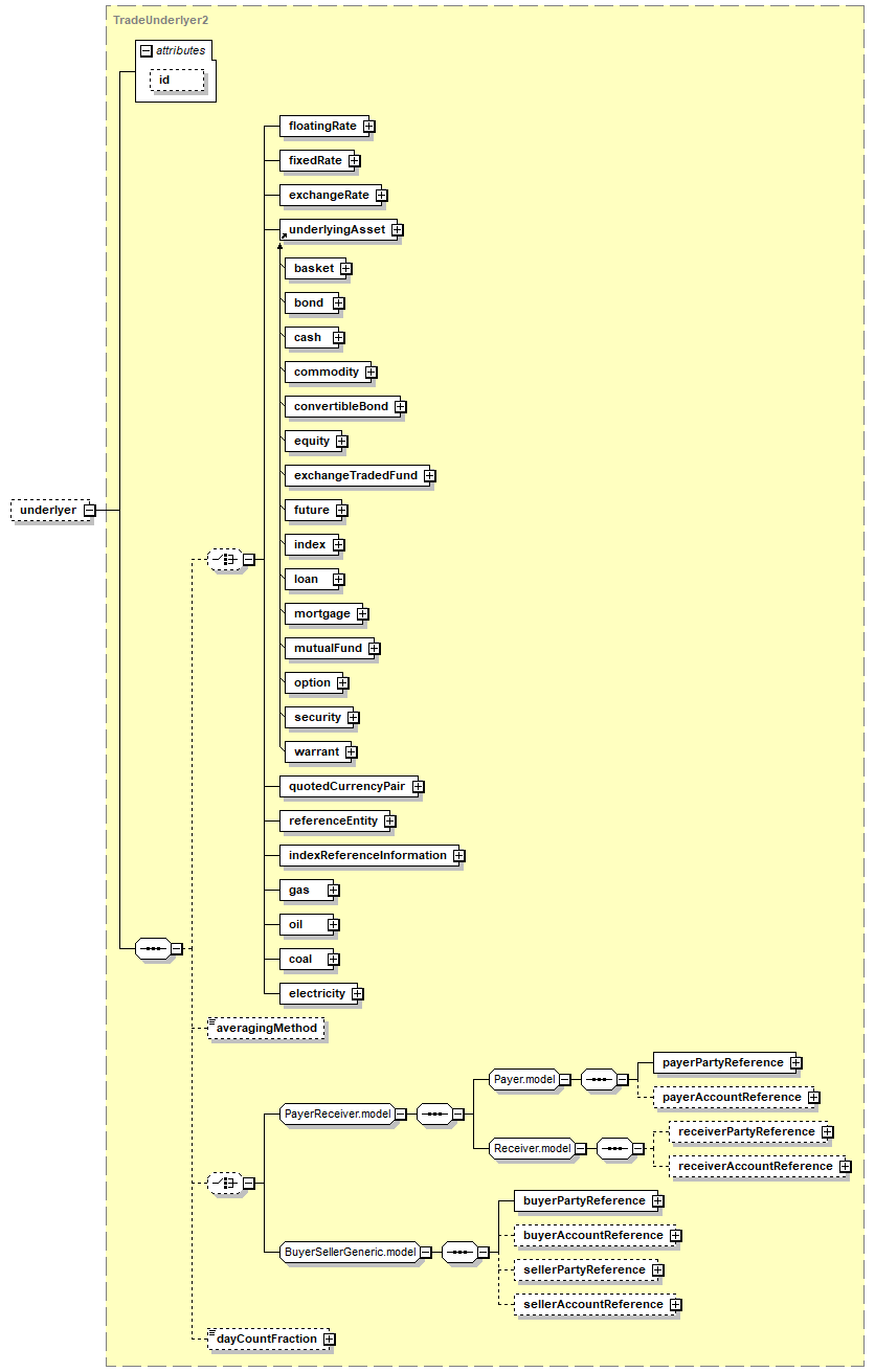
Type: |
|
Content: |
complex, 1 attribute, 21 elements |
Defined: |

XML Representation Summary |
||||||
<underlyer |
||||||
|
||||||
> |
||||||
</underlyer> |
||||||
|
XML schema documentation generated with DocFlex/XML 1.10b5 using DocFlex/XML XSDDoc 2.8.1 template set. All content model diagrams generated by Altova XMLSpy via DocFlex/XML XMLSpy Integration.
|