Namespace: |
|
Type: |
|
Content: |
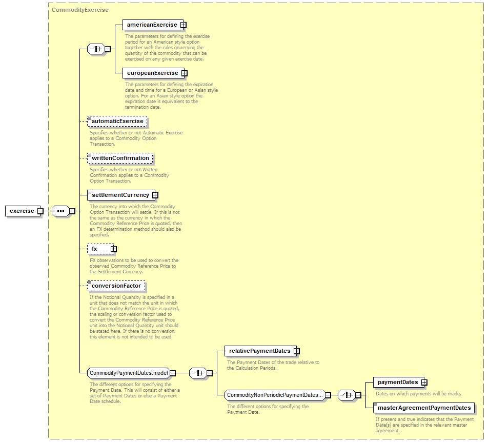
complex, 10 elements |
Defined: |

XML Representation Summary |
|||
| <exercise> | |||
| </exercise> | |||
| <xsd:element name="exercise" type="CommodityExercise"/> |
| XML schema documentation generated with DocFlex/XML 1.8.6b2 using DocFlex/XML XSDDoc 2.5.1 template set. All content model diagrams generated by Altova XMLSpy via DocFlex/XML XMLSpy Integration. |