Namespace: |
|
Content: |
complex, 16 elements |
Defined: |
globally in fpml-business-events-5-8.xsd; see XML source |
Includes: |
definitions of 2 elements |
Used: |
at 3 locations |

XML Representation Summary |
|||
<...> |
|||
</...> |
|||
|
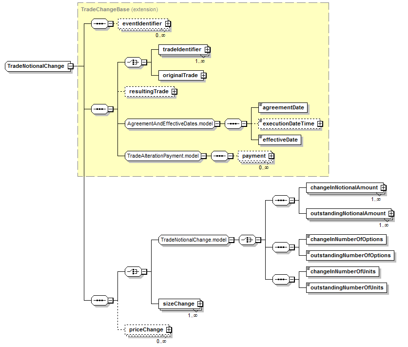
Type Derivation Tree
AbstractEvent (extension)
|
|
<xsd:complexContent>
<xsd:extension base="TradeChangeBase">
</xsd:complexContent>
<xsd:sequence>
</xsd:extension>
<xsd:choice>
</xsd:sequence>
<xsd:group fpml-annotation:deprecated="true" fpml-annotation:deprecatedReason="The model could not provide support for linking notionals with product legs. Also, there was limitation in the existing increase and termination events which don’t allow the reporting of both change of units or change of notional amount as required for dividend swaps, for example. Instead, sizeChange, should be used." ref="TradeNotionalChange.model"/>
</xsd:choice>
</xsd:complexType>
|
Type: |
TradeLegPriceChange, complex content |
Type: |
TradeLegSizeChange, complex content |
|
XML schema documentation generated with DocFlex/XML 1.10b5 using DocFlex/XML XSDDoc 2.8.1 template set. All content model diagrams generated by Altova XMLSpy via DocFlex/XML XMLSpy Integration.
|