complexType "FxForwardVolatilityAgreement"
Namespace:
Content:
complex, 1 attribute, 15 elements
Defined:
globally in fpml-fx-5-8.xsd; see XML source
Includes:
definitions of 6 elements
Used:
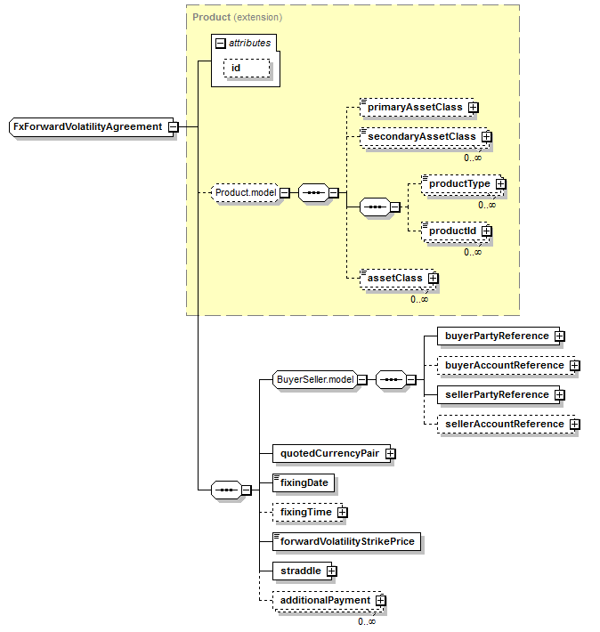
Content Model Diagram
XML Representation Summary
<...
   
 = 
xsd:ID
   
>
   
Content: 
</...>
Content Model Elements (15):
productId (defined in Product.model group),
productType (defined in Product.model group),
All Direct / Indirect Based Elements (1):
fxForwardVolatilityAgreement
Known Usage Locations
Annotation
Describes a contract on future levels of implied volatility. The main characteristic of this product is that the underlying is a straddle (underlying options) with a specific tenor starting from the fixing (effective or pricing) date, and are priced on that fixing date using a level of volatility that is agreed at the time of execution of the volatility agreement.
Type Definition Detail
Type Derivation Tree
Product (extension)
  FxForwardVolatilityAgreement
XML Source (w/o annotations (8); see within schema source)
<xsd:complexType name="FxForwardVolatilityAgreement">
<xsd:complexContent>
<xsd:extension base="Product">
<xsd:sequence>
<xsd:group ref="BuyerSeller.model"/>
<xsd:element name="quotedCurrencyPair" type="QuotedCurrencyPair"/>
<xsd:element name="fixingDate" type="xsd:date"/>
<xsd:element minOccurs="0" name="fixingTime" type="BusinessCenterTime"/>
<xsd:element name="forwardVolatilityStrikePrice" type="PositiveDecimal"/>
<xsd:element name="straddle" type="FxStraddle"/>
<xsd:element maxOccurs="unbounded" minOccurs="0" name="additionalPayment" type="Payment"/>
</xsd:sequence>
</xsd:extension>
</xsd:complexContent>
</xsd:complexType>
Content Element Detail (all declarations; defined within this component only; 6/15)
additionalPayment
Type:
Payment, complex content
The currency, amount and payment details for the Forward Volatility Agreement, as agreed at the time of execution.
XML Source (w/o annotations (1); see within schema source)
<xsd:element maxOccurs="unbounded" minOccurs="0" name="additionalPayment" type="Payment"/>

fixingDate
Type:
xsd:date, predefined, simple content
The date when the underlying options are priced using the agreed forwardVolatilityStrikePrice and other market factors as agreed by the parties. Also known as "Effective Date" or "Reference Date".
XML Source (w/o annotations (1); see within schema source)
<xsd:element name="fixingDate" type="xsd:date"/>

fixingTime
Type:
BusinessCenterTime, complex content
The time of the fixing date when the underlying options are priced using the agreed forwardVolatilityStrikePrice and other market factors as agreed by the parties.
XML Source (w/o annotations (1); see within schema source)
<xsd:element minOccurs="0" name="fixingTime" type="BusinessCenterTime"/>

forwardVolatilityStrikePrice
Type:
PositiveDecimal, simple content
the Volatility level as agreed on the Trade Date.
Simple Content
xsd:decimal
minExclusive:
0
XML Source (w/o annotations (1); see within schema source)
<xsd:element name="forwardVolatilityStrikePrice" type="PositiveDecimal"/>

quotedCurrencyPair
Type:
QuotedCurrencyPair, complex content
A currency Pair the straddle is based on.
XML Source (w/o annotations (1); see within schema source)
<xsd:element name="quotedCurrencyPair" type="QuotedCurrencyPair"/>

straddle
Type:
FxStraddle, complex content
details of the straddle (underlying options).
XML Source (w/o annotations (1); see within schema source)
<xsd:element name="straddle" type="FxStraddle"/>

XML schema documentation generated with DocFlex/XML 1.10b5 using DocFlex/XML XSDDoc 2.8.1 template set. All content model diagrams generated by Altova XMLSpy via DocFlex/XML XMLSpy Integration.