XML Schema Documentation

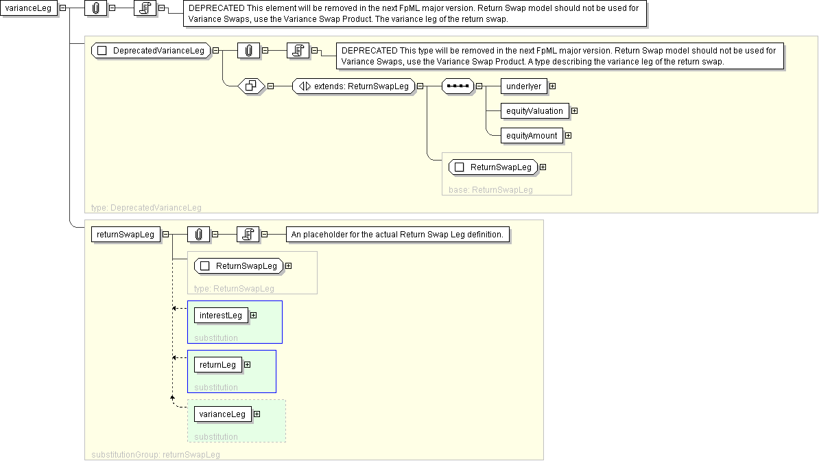
Element: varianceLeg

[Table of contents]

  • This element can be used wherever the following element is referenced:
Name varianceLeg
Type DeprecatedVarianceLeg
Nillable no
Abstract no
Documentation DEPRECATED This element will be removed in the next FpML major version. Return Swap model should not be used for Variance Swaps, use the Variance Swap Product. The variance leg of the return swap.
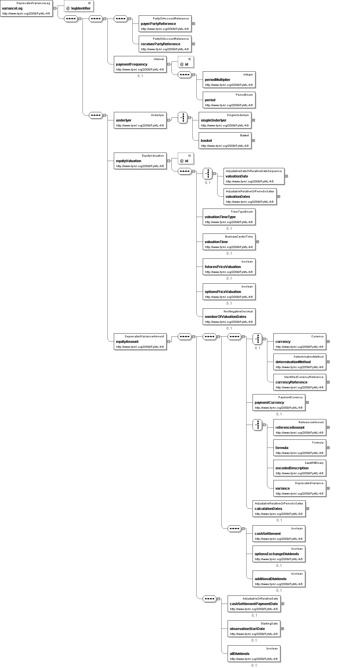
Logical Diagram
XML Instance Representation
<varianceLeg
legIdentifier=" xsd:ID [0..1]

'DEPRECATED This element will be renamed to id in the next major FpML version.'

"
>
<payerPartyReference> PartyOrAccountReference </payerPartyReference> [1]

'A reference to the party responsible for making the payments defined by this structure.'

<receiverPartyReference> PartyOrAccountReference </receiverPartyReference> [1]

'A reference to the party that receives the payments corresponding to this structure.'

<paymentFrequency> Interval </paymentFrequency> [0..1]

'DEPRECATED This element will be removed in the next FpML major version. Frequency at which this leg pays.'

<underlyer> Underlyer </underlyer> [1]

'Specifies the underlyer of the leg.'

<equityValuation> EquityValuation </equityValuation> [1]

'Valuation of the underlyer.'

<equityAmount> DeprecatedVarianceAmount </equityAmount> [1]

'Specifies, in relation to each Equity Payment Date, the amount to which the Equity Payment Date relates. Unless otherwise specified, this term has the meaning defined in the ISDA 2002 Equity Derivatives Definitions.'

</varianceLeg>
Diagram
element_interestLeg element_returnLeg
Schema Component Representation
<xsd:element name="varianceLeg" type=" DeprecatedVarianceLeg " substitutionGroup="returnSwapLeg" deprecated="true" deprecatedReason="Return Swap model should not be used for Variance Swaps, use the Variance Swap Product"/>