XML Schema Documentation

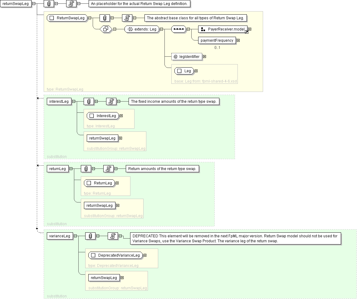
Element: returnSwapLeg

[Table of contents]

Name returnSwapLeg
Used by (from the same schema document) Complex Type ReturnSwapBase
Type ReturnSwapLeg
Nillable no
Abstract yes
Documentation An placeholder for the actual Return Swap Leg definition.
Logical Diagram
XML Instance Representation
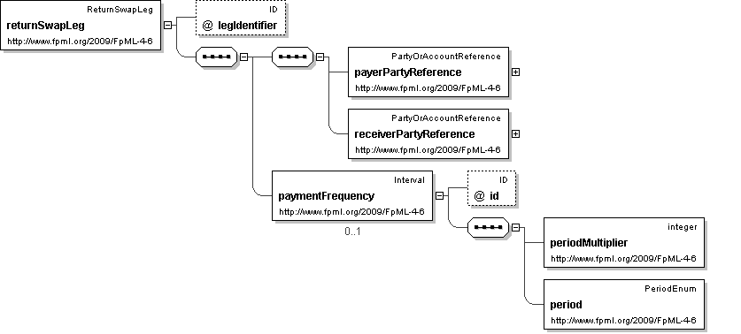
<returnSwapLeg
legIdentifier=" xsd:ID [0..1]

'DEPRECATED This element will be renamed to id in the next major FpML version.'

"
>
<payerPartyReference> PartyOrAccountReference </payerPartyReference> [1]

'A reference to the party responsible for making the payments defined by this structure.'

<receiverPartyReference> PartyOrAccountReference </receiverPartyReference> [1]

'A reference to the party that receives the payments corresponding to this structure.'

<paymentFrequency> Interval </paymentFrequency> [0..1]

'DEPRECATED This element will be removed in the next FpML major version. Frequency at which this leg pays.'

</returnSwapLeg>
Diagram
Schema Component Representation
<xsd:element name="returnSwapLeg" type=" ReturnSwapLeg " abstract="true"/>