|
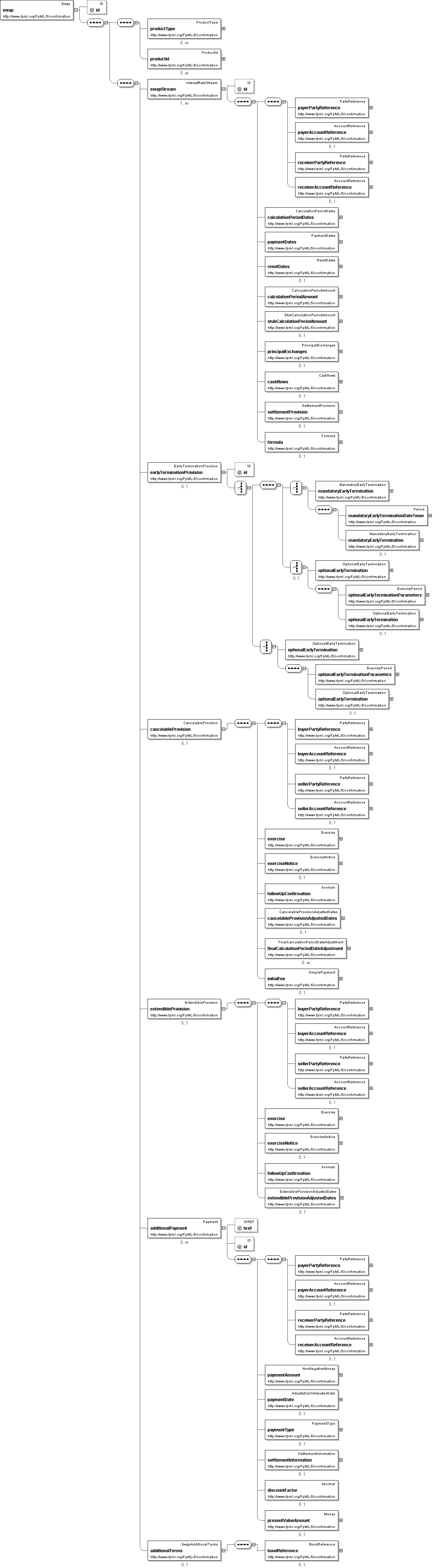
| Name | swap |
|---|---|
| Used by (from the same schema document) | Complex Type Swaption |
| Type | Swap |
| Nillable | no |
| Abstract | no |
| Documentation | A swap product definition. |
'A classification of the type of product. FpML defines a simple product categorization using a coding scheme.'
'A product reference identifier allocated by a party. FpML does not define the domain values associated with this element. Note that the domain values for this element are not strictly an enumerated list.'
'Parameters specifying provisions relating to the optional and mandatory early terminarion of a swap transaction.'
'A provision that allows the specification of an embedded option within a swap giving the buyer of the option the right to terminate the swap, in whole or in part, on the early termination date.'
'A provision that allows the specification of an embedded option with a swap giving the buyer of the option the right to extend the swap, in whole or in part, to the extended termination date.'
'Additional payments between the principal parties.'
'Contains any additional terms to the swap contract.'