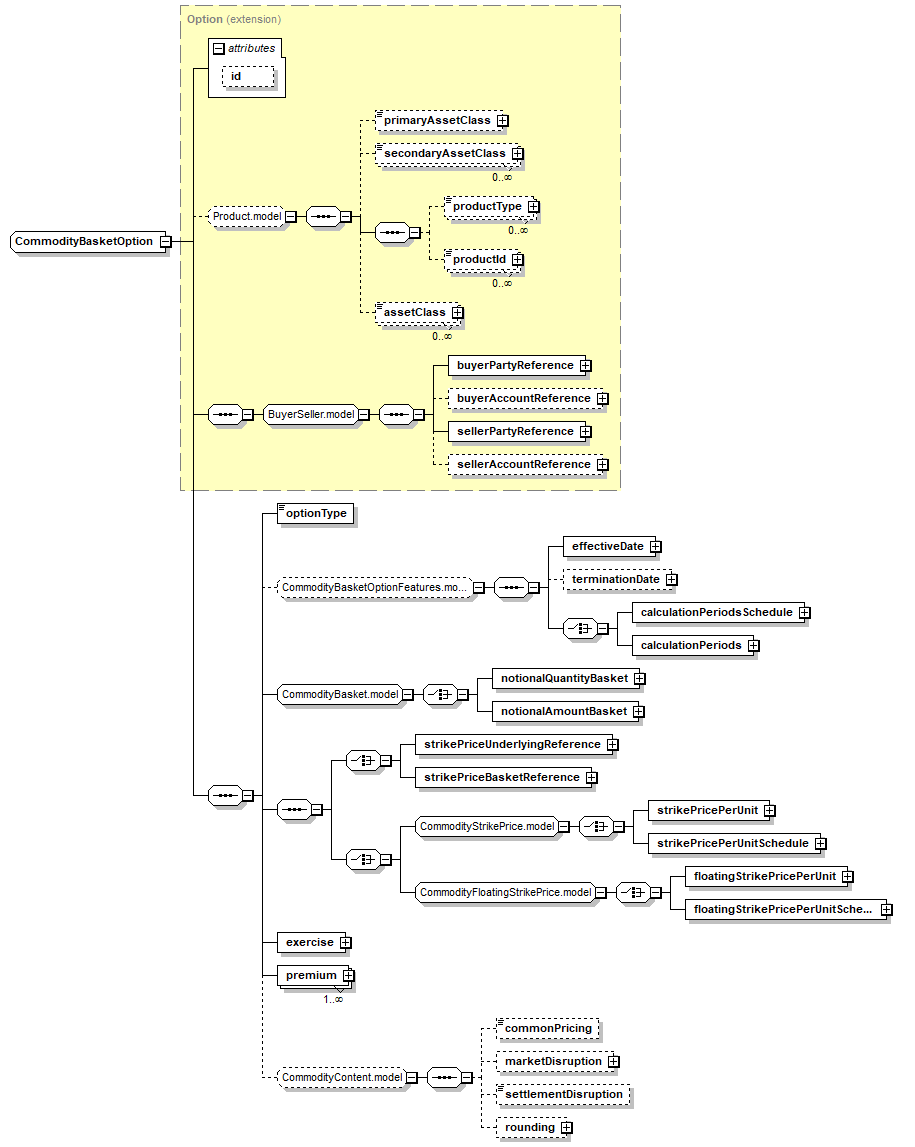
complexType "CommodityBasketOption"
Namespace:
Content:
complex, 1 attribute, 28 elements
Defined:
globally in fpml-com-5-10.xsd; see XML source
Includes:
definitions of 5 elements
Used:
Content Model Diagram
XML Representation Summary
<...
   
 = 
xsd:ID
   
>
   
Content: 
</...>
Content Model Elements (28):
productId (defined in Product.model group),
productType (defined in Product.model group),
rounding (defined in CommodityContent.model group),
All Direct / Indirect Based Elements (1):
commodityBasketOption
Known Usage Locations
Type Definition Detail
Type Derivation Tree
Product (extension)
  Option (extension)
      CommodityBasketOption
XML Source (w/o annotations (5); see within schema source)
<xsd:complexType name="CommodityBasketOption">
<xsd:complexContent>
<xsd:extension base="Option">
<xsd:sequence>
<xsd:element name="optionType" type="PutCallEnum"/>
<xsd:group minOccurs="0" ref="CommodityBasketOptionFeatures.model"/>
<xsd:group ref="CommodityBasket.model"/>
<xsd:sequence>
<xsd:choice> </xsd:choice>
<xsd:choice>
<xsd:group ref="CommodityStrikePrice.model"/>
</xsd:choice>
</xsd:sequence>
<xsd:element name="exercise" type="CommodityExerciseBasket"/>
<xsd:element maxOccurs="unbounded" name="premium" type="CommodityPremium"/>
<xsd:group minOccurs="0" ref="CommodityContent.model"/>
</xsd:sequence>
</xsd:extension>
</xsd:complexContent>
</xsd:complexType>
Content Element Detail (all declarations; defined within this component only; 5/28)
exercise
Type:
CommodityExerciseBasket, complex content
The parameters for defining how the commodity option can be exercised and how it is settled.
XML Source (w/o annotations (1); see within schema source)
<xsd:element name="exercise" type="CommodityExerciseBasket"/>

optionType
Type:
PutCallEnum, simple content
The type of option transaction.
Simple Content
enumeration of xsd:token
Enumeration:
"Put"
 - 
A put option gives the holder the right to sell the underlying asset by a certain date for a certain price.
"Call"
 - 
A call option gives the holder the right to buy the underlying asset by a certain date for a certain price.
XML Source (w/o annotations (1); see within schema source)
<xsd:element name="optionType" type="PutCallEnum"/>

premium
Type:
CommodityPremium, complex content
The option premium payable by the buyer to the seller.
XML Source (w/o annotations (1); see within schema source)
<xsd:element maxOccurs="unbounded" name="premium" type="CommodityPremium"/>

strikePriceBasketReference
Type:
XML Source (see within schema source)

strikePriceUnderlyingReference
Type:
XML Source (see within schema source)

XML schema documentation generated with DocFlex/XML 1.10b5 using DocFlex/XML XSDDoc 2.8.1 template set. All content model diagrams generated by Altova XMLSpy via DocFlex/XML XMLSpy Integration.