Namespace: |
|
Content: |
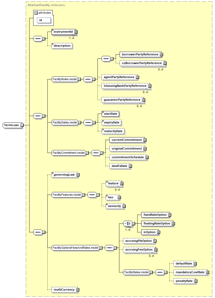
complex, 1 attribute, 27 elements |
Defined: |
globally in fpml-loan-5-10.xsd; see XML source |
Used: |
at 1 location |

XML Representation Summary |
||||||
<... |
||||||
|
||||||
> |
||||||
</...> |
||||||
|
Type Derivation Tree
Asset (extension)
|
|
</xsd:complexType>
|
|
XML schema documentation generated with DocFlex/XML 1.10b5 using DocFlex/XML XSDDoc 2.8.1 template set. All content model diagrams generated by Altova XMLSpy via DocFlex/XML XMLSpy Integration.
|