complexType "Repo"
Namespace:
Content:
complex, 1 attribute, 20 elements
Defined:
Includes:
definitions of 12 elements
Used:
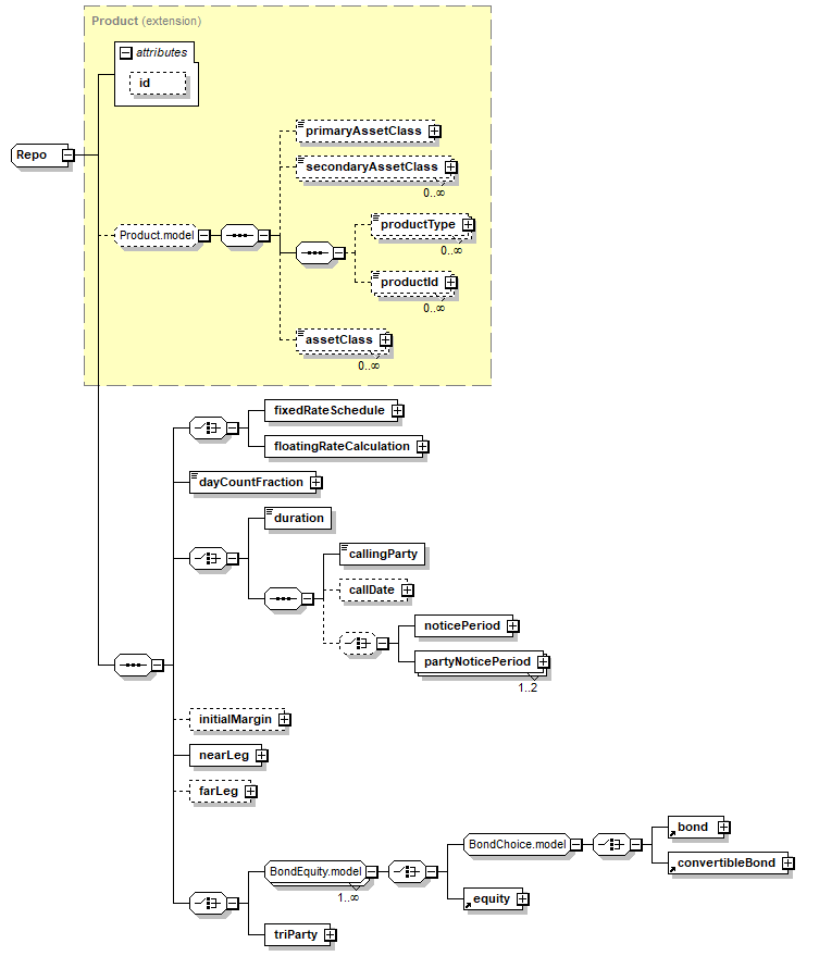
Content Model Diagram
XML Representation Summary
<...
   
 = 
xsd:ID
   
>
   
Content: 
</...>
Content Model Elements (20):
farLeg (in repo),
productId (defined in Product.model group),
productType (defined in Product.model group),
All Direct / Indirect Based Elements (1):
repo
Known Usage Locations
Annotation
A Repo, modeled as an FpML:Product. Note: this Repo model is a candidate model for further industry input.
Type Definition Detail
Type Derivation Tree
Product (extension)
  Repo
XML Source (w/o annotations (13); see within schema source)
<xsd:complexType name="Repo">
<xsd:complexContent>
<xsd:extension base="Product">
<xsd:sequence>
<xsd:choice>
<xsd:element name="fixedRateSchedule" type="Schedule"/>
</xsd:choice>
<xsd:element name="dayCountFraction" type="DayCountFraction"/>
<xsd:choice>
<xsd:element name="duration" type="RepoDurationEnum"/>
<xsd:sequence>
<xsd:element name="callingParty" type="CallingPartyEnum"/>
<xsd:element minOccurs="0" name="callDate" type="AdjustableOrRelativeDate"/>
<xsd:choice minOccurs="0">
<xsd:element name="noticePeriod" type="AdjustableOffset"/>
<xsd:element maxOccurs="2" name="partyNoticePeriod" type="PartyNoticePeriod"/>
</xsd:choice>
</xsd:sequence>
</xsd:choice>
<xsd:element minOccurs="0" name="initialMargin" type="InitialMargin"/>
<xsd:element name="nearLeg" type="RepoNearLeg"/>
<xsd:element minOccurs="0" name="farLeg" type="RepoFarLeg"/>
<xsd:choice>
<xsd:group maxOccurs="unbounded" ref="BondEquity.model"/>
<xsd:element name="triParty" type="TriParty"/>
</xsd:choice>
</xsd:sequence>
</xsd:extension>
</xsd:complexContent>
</xsd:complexType>
Content Element Detail (all declarations; defined within this component only; 12/20)
callDate
Type:
AdjustableOrRelativeDate, complex content
Defines the latest date when the open repo transaction can be exercised (and no later than which it must be exercised) on demand by a party to the trade indicated in the electingParty element (or in the Master Agreement, if the electingParty element has AsDefinedInMasterAgreement value). For instance, in the open repo transaction with callDate agreed as business day one year after the trade date far leg can be settled on any day after the near leg settlement date and before and including the callDate. If the call date is not defined in trade terms and / or not included into trade confirmation this element can be omitted.
XML Source (w/o annotations (1); see within schema source)
<xsd:element minOccurs="0" name="callDate" type="AdjustableOrRelativeDate"/>

callingParty
Type:
CallingPartyEnum, simple content
A party to the open repo transaction that has a right to demand for exercise of far leg of the open repo transaction. This element represents an enumerated list that includes InitialBuyer, InitialSeller, Either, AsDefinedInMasterAgreement. In the default case either party can call for closing open repo transaction, unless otherwise specified. If electing parties are not defined in open repo confirmation, when they are defined by default in the Master Agreement, AsDefinedInMasterAgreement value should be used. Exact buyer/seller related parties, including any third parties who can demand exercise of open repo transactions on behalf of the parties to the trade (calculation agent, executing broker, etc.), can be defined in the relatedParty element (tradeHeader/partyTradeInformation).
Simple Content
enumeration of xsd:token
Enumeration:
"InitialBuyer"
 - 
Initial buyer to the repo transaction.
"InitialSeller"
 - 
Initial seller to the repo transaction.
"Either"
 - 
Either, Buyer or Seller to the repo transaction.
"AsDefinedInMasterAgreement"
 - 
As defined in Master Agreement.
XML Source (w/o annotations (1); see within schema source)
<xsd:element name="callingParty" type="CallingPartyEnum"/>

dayCountFraction
Type:
DayCountFraction, simple content
The day count fraction.
Simple Content
xsd:normalizedString
maxLength:
255
minLength:
0
XML Source (w/o annotations (1); see within schema source)
<xsd:element name="dayCountFraction" type="DayCountFraction"/>

duration
Type:
RepoDurationEnum, simple content
A duration code for the repo transaction. This defines a type of a repo transaction with fixed duration.
Simple Content
enumeration of xsd:token
Enumeration:
"Overnight"
 - 
Indicates that a contract is classified as overnight, meaning that there is one business day difference between the start and end date of the contract. Business rule: When the repo is overnight, the number of business days between the spot and forward value dates must be one. Forward leg must be specified.
"Term"
 - 
Indicates that a contract is a regular term contract, with a start date and an end date. Business rule: When the repo is 'Term', both spot and forward legs must be specified.
XML Source (w/o annotations (1); see within schema source)
<xsd:element name="duration" type="RepoDurationEnum"/>

farLeg
Type:
RepoFarLeg, complex content
The far leg of the repo contract, i.e. the repurchase transaction. The BuyerSeller model in the far leg must be the exact opposite of the one found in the near leg.
XML Source (w/o annotations (1); see within schema source)
<xsd:element minOccurs="0" name="farLeg" type="RepoFarLeg"/>

fixedRateSchedule
Type:
Schedule, complex content
The fixed repo rate. It is usually fixed for the duration of the agreement but can be changed with mid-life events (rate changes) except for sell/buy-back trades.
XML Source (w/o annotations (1); see within schema source)
<xsd:element name="fixedRateSchedule" type="Schedule"/>

floatingRateCalculation
Type:
FloatingRateCalculation, complex content
The floating rate index and tenor, with additional definitions relating to the calculation of floating rate amounts, including spread and multiplier. It is used for floating rate repos. For example, floating rate repos on European markets are made against EONIA.
XML Source (w/o annotations (1); see within schema source)

initialMargin
Type:
InitialMargin, complex content
Defines initial margin applied to a repo transaction.
XML Source (w/o annotations (1); see within schema source)
<xsd:element minOccurs="0" name="initialMargin" type="InitialMargin"/>

nearLeg
Type:
RepoNearLeg, complex content
A repo contract is modeled as two purchase/repurchase transactions which are called legs. This is the near leg, i.e. the transaction that will be executed on the near settlement date of the contract.
XML Source (w/o annotations (1); see within schema source)
<xsd:element name="nearLeg" type="RepoNearLeg"/>

noticePeriod
Type:
AdjustableOffset, complex content
Notice period for open repo transactions in number of days. This element represents agreed period of notice to be given in advance before exercise of the repo trade by a party requesting such exercise.
XML Source (w/o annotations (1); see within schema source)
<xsd:element name="noticePeriod" type="AdjustableOffset"/>

partyNoticePeriod
Type:
PartyNoticePeriod, complex content
Notice period for open repo transactions referenced to a party to the trade, in number of days. This element represents agreed period of notice to be given in advance before exercise of the repo trade by a party requesting such exercise and reference to that party.
XML Source (w/o annotations (1); see within schema source)
<xsd:element maxOccurs="2" name="partyNoticePeriod" type="PartyNoticePeriod"/>

triParty
Type:
TriParty, complex content
XML Source (see within schema source)
<xsd:element name="triParty" type="TriParty"/>

XML schema documentation generated with DocFlex/XML 1.10b5 using DocFlex/XML XSDDoc 2.8.1 template set. All content model diagrams generated by Altova XMLSpy via DocFlex/XML XMLSpy Integration.