Namespace: |
|
Content: |
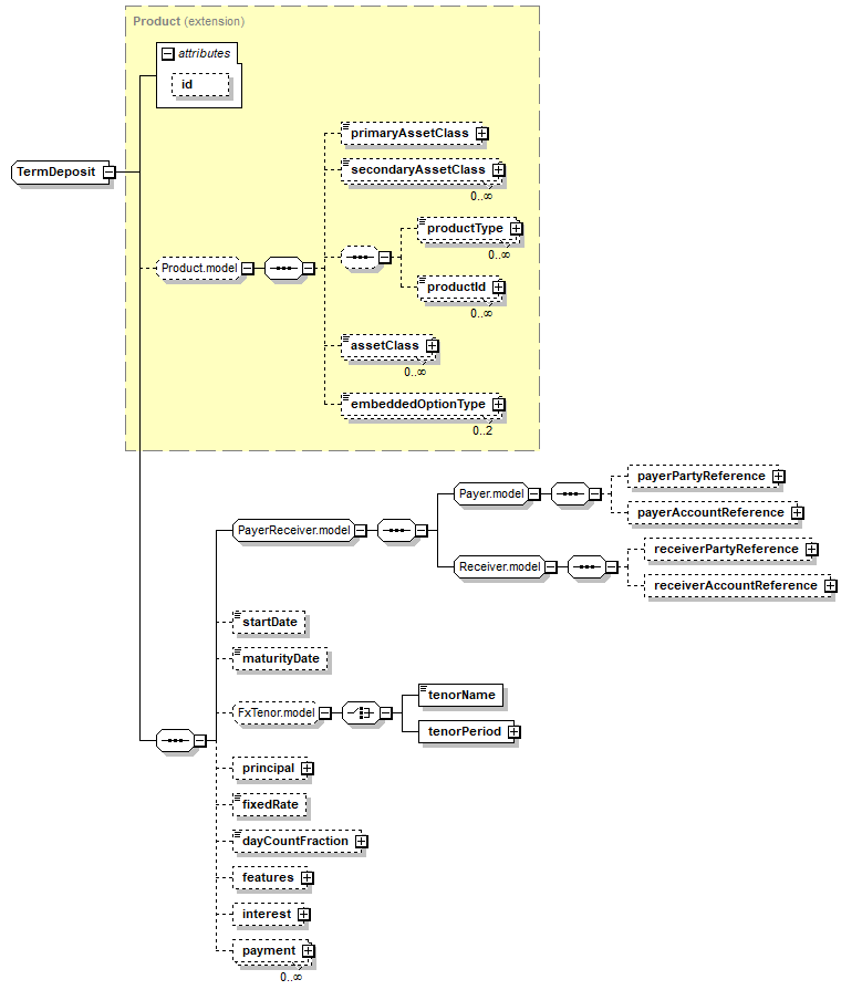
complex, 1 attribute, 20 elements |
Defined: |
globally in fpml-fx-5-10.xsd; see XML source |
Includes: |
definitions of 8 elements |
Used: |
at 1 location |

XML Representation Summary |
||||||
<... |
||||||
|
||||||
> |
||||||
|
||||||
</...> |
||||||
|
Type Derivation Tree
Product (extension)
|
|
<xsd:complexContent>
<xsd:extension base="Product">
</xsd:extension>
</xsd:complexContent>
</xsd:complexType>
|
Type: |
DayCountFraction, simple content |
|
xsd:normalizedString
|
maxLength: |
255
|
minLength: |
0
|
Type: |
TermDepositFeatures, complex content |
Type: |
PositiveDecimal, simple content |
|
xsd:decimal
|
minExclusive: |
0
|
Type: |
Money, complex content |
Type: |
xsd:date, predefined, simple content |
Type: |
Payment, complex content |
Type: |
PositiveMoney, complex content |
Type: |
xsd:date, predefined, simple content |
|
XML schema documentation generated with DocFlex/XML 1.10b5 using DocFlex/XML XSDDoc 2.8.1 template set. All content model diagrams generated by Altova XMLSpy via DocFlex/XML XMLSpy Integration.
|