complexType "FxAccrualDigitalOption"
Namespace:
Content:
complex, 1 attribute, 20 elements
Defined:
Includes:
definitions of 6 elements
Used:
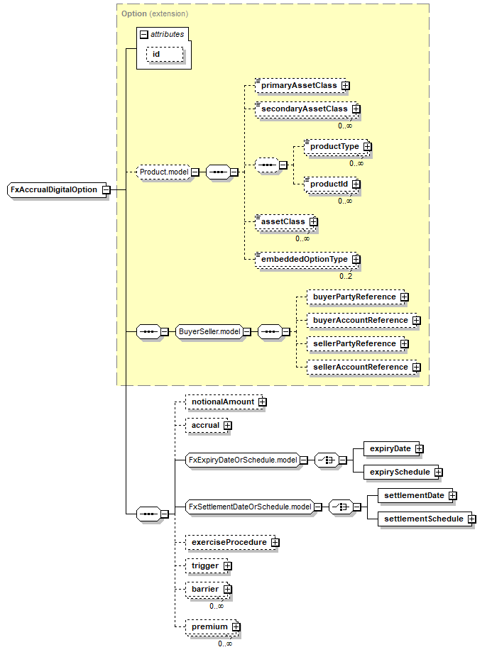
Content Model Diagram
XML Representation Summary
<...
   
 = 
xsd:ID
   
>
   
Content: 
</...>
Content Model Elements (20):
accrual (in fxAccrualDigitalOption),
assetClass (defined in Product.model group),
barrier (in fxAccrualDigitalOption),
buyerAccountReference,
buyerPartyReference (defined in BuyerSeller.model group),
embeddedOptionType,
exerciseProcedure (in fxAccrualDigitalOption),
expiryDate (defined in FxExpiryDateOrSchedule.model group),
expirySchedule (defined in FxExpiryDateOrSchedule.model group),
notionalAmount (in fxAccrualDigitalOption),
premium (in fxAccrualDigitalOption),
primaryAssetClass (defined in Product.model group),
productId (defined in Product.model group),
productType (defined in Product.model group),
secondaryAssetClass (defined in Product.model group),
sellerAccountReference,
sellerPartyReference (defined in BuyerSeller.model group),
settlementDate (defined in FxSettlementDateOrSchedule.model group),
settlementSchedule (defined in FxSettlementDateOrSchedule.model group),
trigger (in fxAccrualDigitalOption)
All Direct / Indirect Based Elements (1):
fxAccrualDigitalOption
Known Usage Locations
Annotation
An FX Accrual Digital Option product The product defines a list of fixing (or observation) dates. There are m total fixings. At the expiry date of the product, the buyer of the option has the right to an FX settlement with n/m * Notional. Payout can be cash or physical.
Type Definition Detail
Type Derivation Tree
Product (extension)
  Option (extension)
      FxAccrualDigitalOption
XML Source (w/o annotations (9); see within schema source)
<xsd:complexType name="FxAccrualDigitalOption">
<xsd:complexContent>
<xsd:extension base="Option">
<xsd:sequence>
<xsd:element minOccurs="0" name="notionalAmount" type="NonNegativeAmountSchedule"/>
<xsd:element minOccurs="0" name="accrual" type="FxAccrual"/>
<xsd:group ref="FxExpiryDateOrSchedule.model"/>
<xsd:element minOccurs="0" name="exerciseProcedure" type="ExerciseProcedure"/>
<xsd:element minOccurs="0" name="trigger" type="FxAccrualTrigger"/>
<xsd:element maxOccurs="unbounded" minOccurs="0" name="barrier" type="FxAccrualBarrier"/>
<xsd:element maxOccurs="unbounded" minOccurs="0" name="premium" type="FxOptionPremium"/>
</xsd:sequence>
</xsd:extension>
</xsd:complexContent>
</xsd:complexType>
Content Element Detail (all declarations; defined within this component only; 6/20)
accrual
Type:
FxAccrual, complex content
Describes accrual features within the product.
XML Source (w/o annotations (1); see within schema source)
<xsd:element minOccurs="0" name="accrual" type="FxAccrual"/>

barrier
Type:
FxAccrualBarrier, complex content
Defines a knockout barrier conditions where if a barrier event occurs, the accrual process is terminated for the duration of all remaining accrual periods. Settlement rights for the next settlement are either retained or extinguished.
XML Source (w/o annotations (1); see within schema source)
<xsd:element maxOccurs="unbounded" minOccurs="0" name="barrier" type="FxAccrualBarrier"/>

exerciseProcedure
Type:
ExerciseProcedure, complex content
A set of parameters defining procedures associated with the exercise.
XML Source (w/o annotations (1); see within schema source)
<xsd:element minOccurs="0" name="exerciseProcedure" type="ExerciseProcedure"/>

notionalAmount
Type:
NonNegativeAmountSchedule, complex content
Notional amount Schedule. The notional value of the product. This number divided by the total number of fixings in the fixing schedule is the amount that is accrued at each fixing if the accrual factor is one.
XML Source (w/o annotations (1); see within schema source)
<xsd:element minOccurs="0" name="notionalAmount" type="NonNegativeAmountSchedule"/>

premium
Type:
FxOptionPremium, complex content
Premium amount or premium installment amount for an option.
XML Source (w/o annotations (1); see within schema source)
<xsd:element maxOccurs="unbounded" minOccurs="0" name="premium" type="FxOptionPremium"/>

trigger
Type:
FxAccrualTrigger, complex content
Defines one or more conditions under which the option will payout if exercisable.
XML Source (w/o annotations (1); see within schema source)
<xsd:element minOccurs="0" name="trigger" type="FxAccrualTrigger"/>

XML schema documentation generated with DocFlex/XML 1.10b5 using DocFlex/XML XSDDoc 2.8.1 template set. All content model diagrams generated by Altova XMLSpy via DocFlex/XML XMLSpy Integration.