complexType "FxRangeAccrual"
Namespace: |
|
Content: |
|
Defined: |
|
Includes: |
|
Used: |
|
XML Representation Summary |
<... |
|
|
|
> |
|
Content: |
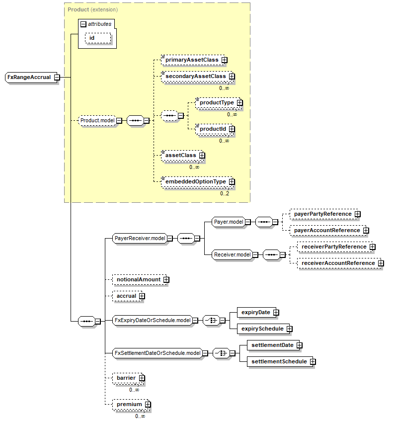
( primaryAssetClass?, secondaryAssetClass*, ( productType*, productId*)?, assetClass*, embeddedOptionType[0..2])?, payerPartyReference?, payerAccountReference?, receiverPartyReference?, receiverAccountReference?, notionalAmount?, accrual?, ( expiryDate | expirySchedule), ( settlementDate | settlementSchedule), barrier*, premium* |
|
</...> |
Content Model Elements (18):
-
All Direct / Indirect Based Elements (1):
-
Annotation
An FX Range Accrual product. A strip of Digital Options product The product defines a list of fixing (or observation) dates. There are m total fixings. On the relevant Settlement Date, the Option Seller shall pay to the Option Buyer an amount, in the Settlement Currency, calculated according to the following formula: Accrual Currency and Notional Amount x (the total number of Accrual Days / Total Number of Calendar Days in the Accrual Period). Payout can be cash.
Type Derivation Tree
FxRangeAccrual
|
XML Source (w/o annotations (7); see within schema source)
<xsd:complexContent>
<xsd:extension base="Product">
<xsd:sequence>
</xsd:sequence>
</xsd:extension>
</xsd:complexContent>
</xsd:complexType>
|
Content Element Detail (all declarations; defined within this component only; 4/18)
-
Describes accrual features within the product.
XML Source (w/o annotations (1); see within schema source)
-
Defines a knockout barrier conditions where if a barrier event occurs, the accrual process is terminated for the duration of all remaining accrual periods. Settlement rights for the next settlement are either retained or extinguished.
XML Source (w/o annotations (1); see within schema source)
-
Notional amount Schedule. The notional value of the product. This number divided by the total number of fixings in the fixing schedule is the amount that is accrued at each fixing if the accrual factor is one.
XML Source (w/o annotations (1); see within schema source)
-
Premium amount or premium installment amount for an option.
XML Source (w/o annotations (1); see within schema source)