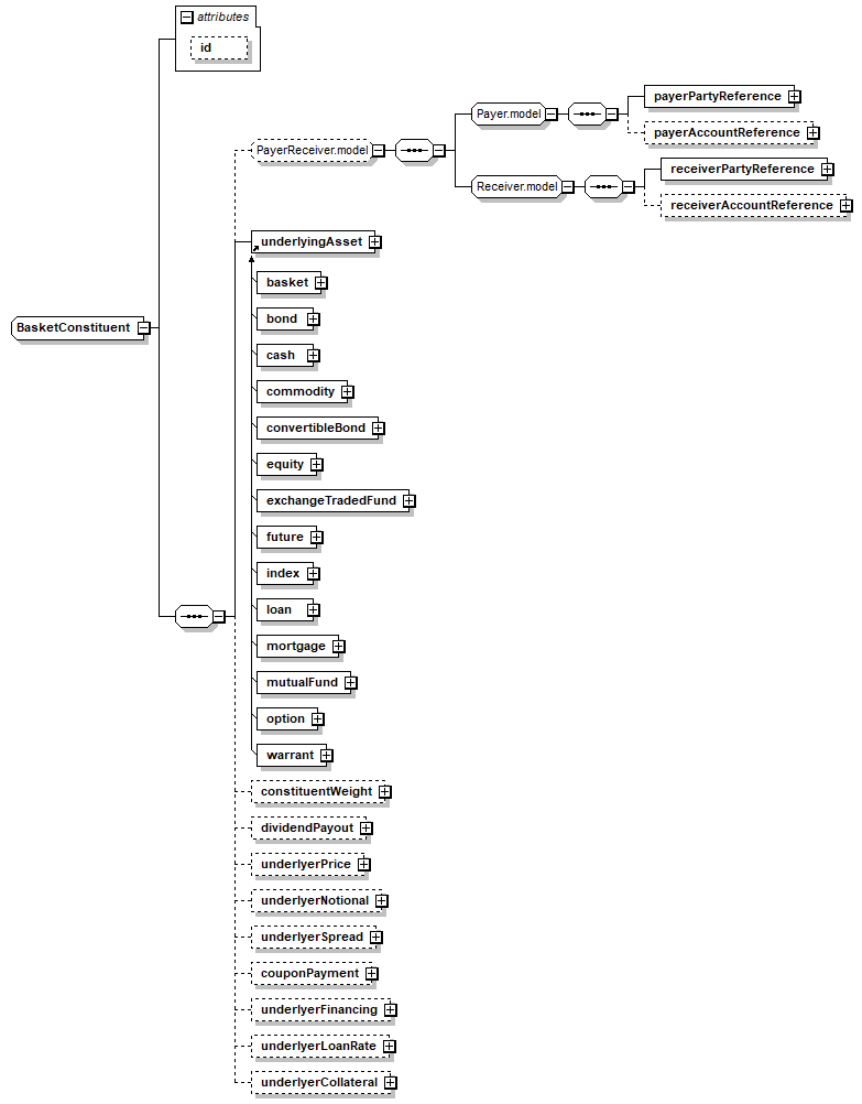
complexType "BasketConstituent"
Namespace:
Content:
complex, 1 attribute, 14 elements
Defined:
Includes:
definitions of 1 attribute, 10 elements
Used:
Content Model Diagram
XML Representation Summary
<...
   
 = 
xsd:ID
   
>
   
Content: 
</...>
Content Model Elements (14):
payerPartyReference (defined in Payer.model group),
All Direct / Indirect Based Elements (1):
basketConstituent
Known Usage Locations
Annotation
A type describing each of the constituents of a basket.
XML Source (w/o annotations (11); see within schema source)
<xsd:complexType name="BasketConstituent">
<xsd:sequence>
<xsd:group minOccurs="0" ref="PayerReceiver.model"/>
<xsd:element ref="underlyingAsset"/>
<xsd:element minOccurs="0" name="constituentWeight" type="ConstituentWeight"/>
<xsd:element minOccurs="0" name="dividendPayout" type="DividendPayout"/>
<xsd:element minOccurs="0" name="underlyerPrice" type="Price"/>
<xsd:element minOccurs="0" name="underlyerNotional" type="Money"/>
<xsd:element minOccurs="0" name="underlyerSpread" type="SpreadScheduleReference"/>
<xsd:element minOccurs="0" name="couponPayment" type="PendingPayment"/>
<xsd:element minOccurs="0" name="underlyerFinancing" type="UnderlyerInterestLeg"/>
<xsd:element minOccurs="0" name="underlyerLoanRate" type="UnderlyerLoanRate"/>
<xsd:element minOccurs="0" name="underlyerCollateral" type="Collateral"/>
</xsd:sequence>
<xsd:attribute name="id" type="xsd:ID" use="optional"/>
</xsd:complexType>
Attribute Detail (all declarations; defined within this component only; 1/1)
id
Type:
xsd:ID, predefined
Use:
optional
XML Source (see within schema source)
<xsd:attribute name="id" type="xsd:ID" use="optional"/>
Content Element Detail (all declarations; defined within this component only; 10/14)
constituentWeight
Type:
ConstituentWeight, complex content
Specifies the weight of each of the underlyer constituent within the basket, either in absolute or relative terms. This is an optional component, as certain swaps do not specify a specific weight for each of their basket constituents.
XML Source (w/o annotations (1); see within schema source)
<xsd:element minOccurs="0" name="constituentWeight" type="ConstituentWeight"/>

couponPayment
Type:
PendingPayment, complex content
The next upcoming coupon payment.
XML Source (w/o annotations (1); see within schema source)
<xsd:element minOccurs="0" name="couponPayment" type="PendingPayment"/>

dividendPayout
Type:
DividendPayout, complex content
Specifies the dividend payout ratio associated with an equity underlyer. A basket swap can have different payout ratios across the various underlying constituents. In certain cases the actual ratio is not known on trade inception, and only general conditions are then specified. Users should note that FpML makes a distinction between the derivative contract and the underlyer of the contract. It would be better if the agreed dividend payout on a derivative contract was modelled at the level of the derivative contract, an approach which may be adopted in the next major version of FpML.
XML Source (w/o annotations (1); see within schema source)
<xsd:element minOccurs="0" name="dividendPayout" type="DividendPayout"/>

underlyerCollateral
Type:
Collateral, complex content
Collateral associated with this underlyer. Note that this is not typical usage, collateral is more often at transaction level
XML Source (w/o annotations (1); see within schema source)
<xsd:element minOccurs="0" name="underlyerCollateral" type="Collateral"/>

underlyerFinancing
Type:
UnderlyerInterestLeg, complex content
Financing terms associated with this underlyer
XML Source (w/o annotations (1); see within schema source)
<xsd:element minOccurs="0" name="underlyerFinancing" type="UnderlyerInterestLeg"/>

underlyerLoanRate
Type:
UnderlyerLoanRate, complex content
Loan rate terms associated with this underlyer. Commonly used for stock loan. You must not duplicate data elements already contained within dividend conditions at transaction level
XML Source (w/o annotations (1); see within schema source)
<xsd:element minOccurs="0" name="underlyerLoanRate" type="UnderlyerLoanRate"/>

underlyerNotional
Type:
Money, complex content
Specifies the notional (i.e. price * quantity) that is associated with each of the basket constituents. This component is optional, as it is not absolutely required to accurately describe the economics of the trade, considering the notional that characterizes the equity swap is associated to the leg of the trade.
XML Source (w/o annotations (1); see within schema source)
<xsd:element minOccurs="0" name="underlyerNotional" type="Money"/>

underlyerPrice
Type:
Price, complex content
Specifies the price that is associated with each of the basket constituents. This component is optional, as it is not absolutely required to accurately describe the economics of the trade, considering the price that characterizes the equity swap is associated to the leg of the trade.
XML Source (w/o annotations (1); see within schema source)
<xsd:element minOccurs="0" name="underlyerPrice" type="Price"/>

underlyerSpread
Type:
Provides a link to the spread schedule used for this underlyer.
XML Source (w/o annotations (1); see within schema source)
<xsd:element minOccurs="0" name="underlyerSpread" type="SpreadScheduleReference"/>

underlyingAsset
Type:
Asset, empty content
Abstract:
(may not be used directly in instance XML documents)
Subst.Gr:
may be substituted with 14 elements
XML Source (see within schema source)
<xsd:element ref="underlyingAsset"/>

XML schema documentation generated with DocFlex/XML 1.10b5 using DocFlex/XML XSDDoc 2.8.1 template set. All content model diagrams generated by Altova XMLSpy via DocFlex/XML XMLSpy Integration.