Namespace: |
|
Content: |
complex, 1 attribute, 18 elements |
Defined: |
globally in fpml-fx-5-11.xsd; see XML source |
Includes: |
definitions of 9 elements |
Used: |
at 1 location |

XML Representation Summary |
||||||
<... |
||||||
|
||||||
> |
||||||
|
||||||
</...> |
||||||
|
Type Derivation Tree
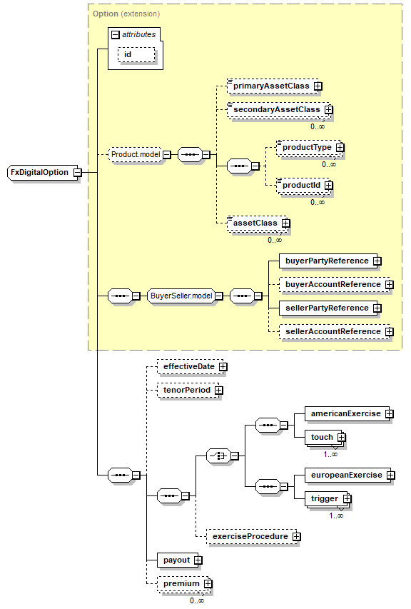
Product (extension)
|
|
<xsd:complexContent>
<xsd:extension base="Option">
</xsd:complexContent>
<xsd:sequence>
</xsd:extension>
<xsd:element minOccurs="0" name="effectiveDate" type="AdjustableOrRelativeDate"/>
</xsd:sequence>
<xsd:sequence>
<xsd:choice>
</xsd:sequence>
<xsd:sequence>
</xsd:sequence>
</xsd:choice>
<xsd:sequence>
</xsd:sequence>
</xsd:complexType>
|
Type: |
FxDigitalAmericanExercise, complex content |
Type: |
AdjustableOrRelativeDate, complex content |
Type: |
FxEuropeanExercise, complex content |
Type: |
ExerciseProcedure, complex content |
Type: |
FxOptionPayout, complex content |
Type: |
FxOptionPremium, complex content |
Type: |
Period, complex content |
Type: |
FxTouch, complex content |
Type: |
FxTrigger, complex content |
|
XML schema documentation generated with DocFlex/XML 1.10b5 using DocFlex/XML XSDDoc 2.8.1 template set. All content model diagrams generated by Altova XMLSpy via DocFlex/XML XMLSpy Integration.
|