| Namespace: | |
| Content: | complex, 16 elements | 
| Defined: | globally in fpml-loan-5-11.xsd; see XML source | 
| Includes: | definitions of 7 elements | 
| Used: | at 2 locations | 

| XML Representation Summary | |||||
| <...> | |||||
| 
 | |||||
| </...> | |||||
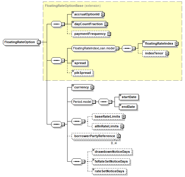
| Type Derivation Tree AccrualOptionBase (extension)  FloatingRateOption | 
| 
<xsd:complexContent>
 
<xsd:extension base="FloatingRateOptionBase">
</xsd:complexContent> 
<xsd:sequence>
</xsd:extension> 
<xsd:element name="currency" type="Currency"/>
</xsd:sequence> <xsd:sequence></xsd:sequence> <xsd:element maxOccurs="unbounded" minOccurs="0" name="borrowerPartyReference" type="PartyReference"/> <xsd:sequence></xsd:sequence> </xsd:complexType> | 
| Type: | RateLimits, complex content | 
| Type: | RateLimits, complex content | 
| Type: | PartyReference, empty content | 
| <xsd:element maxOccurs="unbounded" minOccurs="0" name="borrowerPartyReference" type="PartyReference"/> | 
| Type: | Currency, simple content | 
| xsd:normalizedString | 
| maxLength: | 255 | 
| minLength: | 0 | 
| Type: | xsd:nonNegativeInteger, predefined, simple content | 
| Type: | xsd:nonNegativeInteger, predefined, simple content | 
| Type: | xsd:nonNegativeInteger, predefined, simple content | 
| XML schema documentation generated with DocFlex/XML 1.10b5 using DocFlex/XML XSDDoc 2.8.1 template set. All content model diagrams generated by Altova XMLSpy via DocFlex/XML XMLSpy Integration. |