Namespace: |
|
Content: |
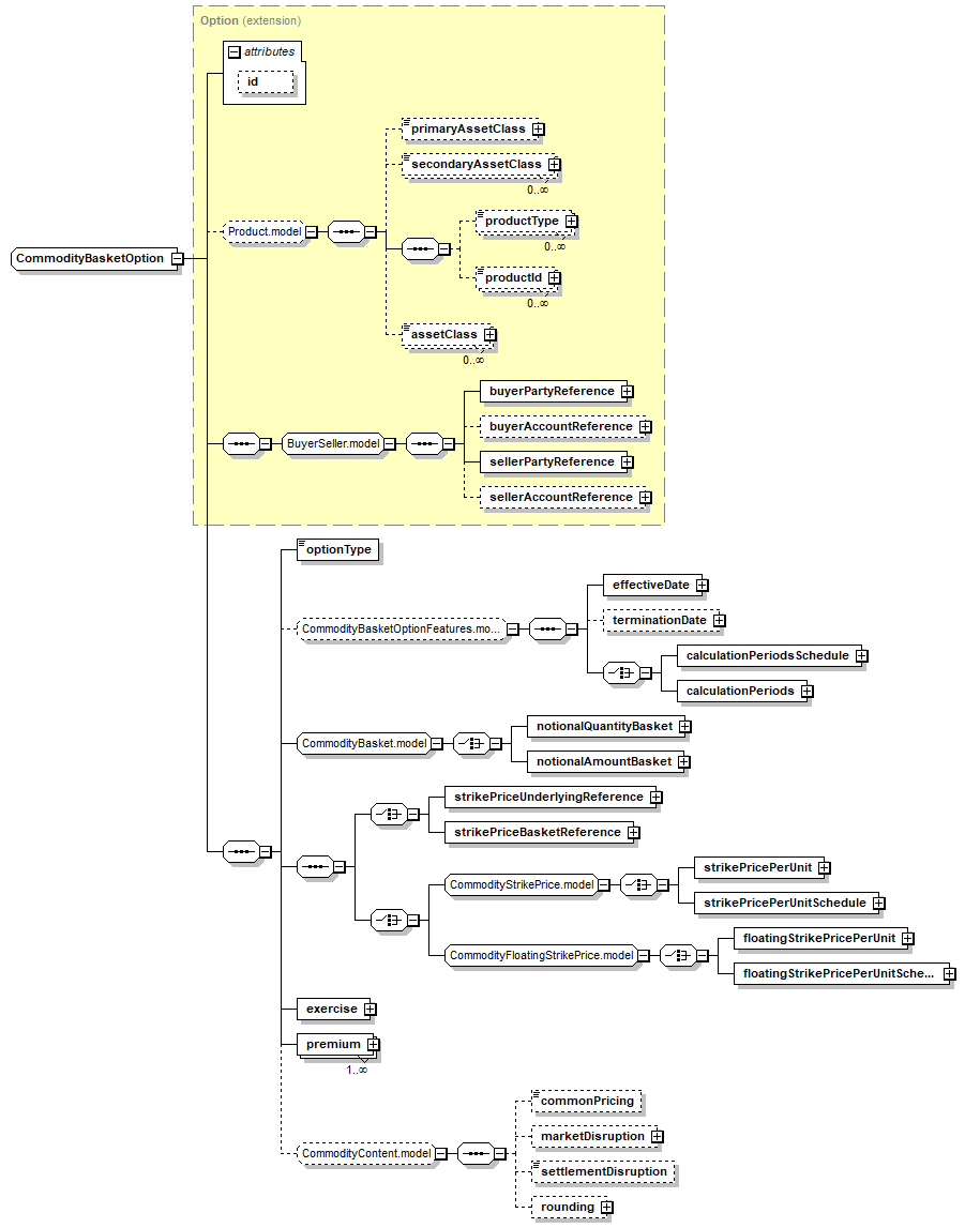
complex, 1 attribute, 28 elements |
Defined: |
globally in fpml-com-5-11.xsd; see XML source |
Includes: |
definitions of 5 elements |
Used: |
at 1 location |

XML Representation Summary |
||||||
<... |
||||||
|
||||||
> |
||||||
</...> |
||||||
|
Type Derivation Tree
Product (extension)
|
|
<xsd:complexContent>
<xsd:extension base="Option">
</xsd:complexContent>
<xsd:sequence>
</xsd:extension>
<xsd:element name="optionType" type="PutCallEnum"/>
</xsd:sequence>
<xsd:sequence>
<xsd:choice>
</xsd:choice>
</xsd:sequence>
<xsd:choice>
</xsd:choice>
</xsd:complexType>
|
Type: |
CommodityExerciseBasket, complex content |
Type: |
PutCallEnum, simple content |
|
enumeration of xsd:token
|
Enumeration: |
|
Type: |
CommodityPremium, complex content |
Type: |
StrikePriceBasketReference, empty content |
Type: |
StrikePriceUnderlyingReference, empty content |
|
XML schema documentation generated with DocFlex/XML 1.10b5 using DocFlex/XML XSDDoc 2.8.1 template set. All content model diagrams generated by Altova XMLSpy via DocFlex/XML XMLSpy Integration.
|