Namespace: |
|
Content: |
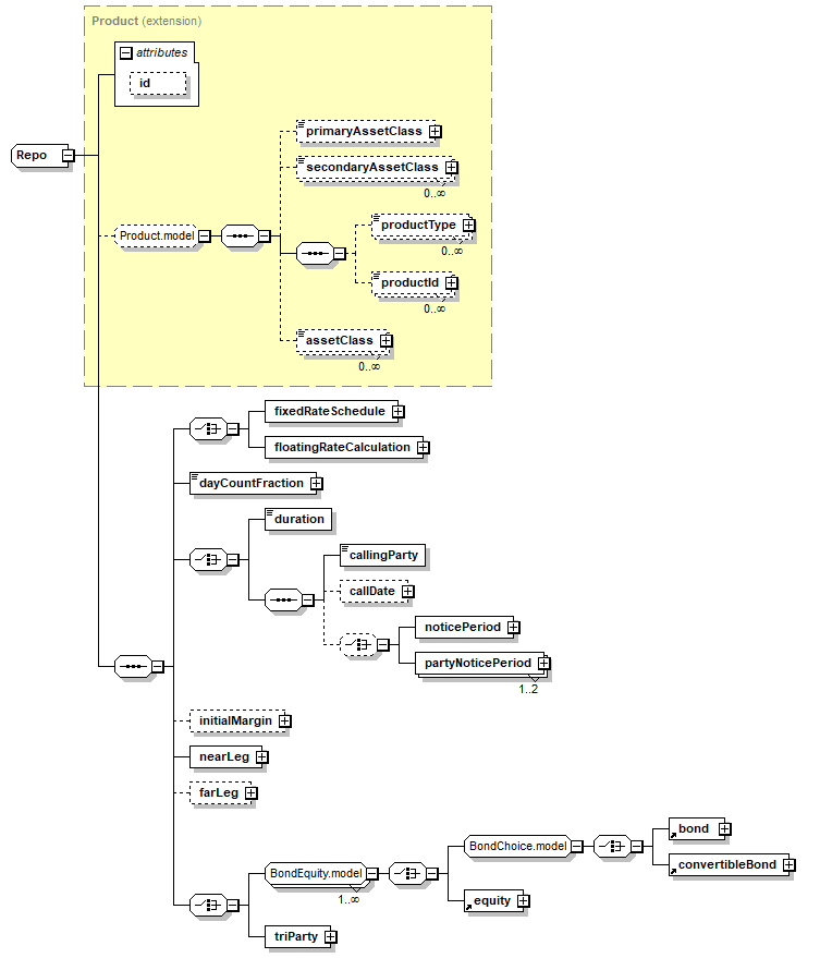
complex, 1 attribute, 20 elements |
Defined: |
globally in fpml-repo-5-11.xsd; see XML source |
Includes: |
definitions of 12 elements |
Used: |
at 1 location |

XML Representation Summary |
||||||
<... |
||||||
|
||||||
> |
||||||
|
||||||
</...> |
||||||
|
bond,
|
|
Type Derivation Tree
Product (extension)
|
|
<xsd:complexContent>
<xsd:extension base="Product">
</xsd:complexContent>
<xsd:sequence>
</xsd:extension>
<xsd:choice>
</xsd:choice>
</xsd:sequence>
<xsd:choice>
<xsd:element name="duration" type="RepoDurationEnum"/>
</xsd:choice>
<xsd:sequence>
<xsd:element name="callingParty" type="CallingPartyEnum"/>
</xsd:sequence>
<xsd:choice minOccurs="0">
</xsd:choice>
<xsd:choice>
</xsd:choice>
</xsd:complexType>
|
Type: |
AdjustableOrRelativeDate, complex content |
Type: |
CallingPartyEnum, simple content |
|
enumeration of xsd:token
|
Enumeration: |
|
Type: |
DayCountFraction, simple content |
|
xsd:normalizedString
|
maxLength: |
255
|
minLength: |
0
|
Type: |
RepoDurationEnum, simple content |
|
"Term" | "Overnight"
|
Type: |
RepoFarLeg, complex content |
Type: |
Schedule, complex content |
Type: |
FloatingRateCalculation, complex content |
Type: |
InitialMargin, complex content |
Type: |
RepoNearLeg, complex content |
Type: |
AdjustableOffset, complex content |
Type: |
PartyNoticePeriod, complex content |
Type: |
TriParty, complex content |
|
XML schema documentation generated with DocFlex/XML 1.10b5 using DocFlex/XML XSDDoc 2.8.1 template set. All content model diagrams generated by Altova XMLSpy via DocFlex/XML XMLSpy Integration.
|