complexType "Fra"
Namespace:
Content:
complex, 1 attribute, 21 elements
Defined:
globally in fpml-ird-5-11.xsd; see XML source
Includes:
definitions of 12 elements
Used:
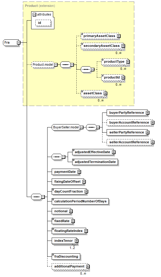
Content Model Diagram
XML Representation Summary
<...
   
 = 
xsd:ID
   
>
   
Content: 
</...>
Content Model Elements (21):
primaryAssetClass (defined in Product.model group),
productId (defined in Product.model group),
productType (defined in Product.model group),
All Direct / Indirect Based Elements (1):
fra
Known Usage Locations
Annotation
A type defining a Forward Rate Agreement (FRA) product.
Type Definition Detail
Type Derivation Tree
Product (extension)
  Fra
XML Source (w/o annotations (12); see within schema source)
<xsd:complexType name="Fra">
<xsd:complexContent>
<xsd:extension base="Product">
<xsd:sequence>
<xsd:group ref="BuyerSeller.model"/>
<xsd:sequence>
<xsd:element name="adjustedEffectiveDate" type="RequiredIdentifierDate"/>
<xsd:element name="adjustedTerminationDate" type="xsd:date"/>
</xsd:sequence>
<xsd:element name="paymentDate" type="AdjustableDate"/>
<xsd:element name="fixingDateOffset" type="RelativeDateOffset"/>
<xsd:element name="dayCountFraction" type="DayCountFraction"/>
<xsd:element name="calculationPeriodNumberOfDays" type="xsd:positiveInteger"/>
<xsd:element name="notional" type="Money"/>
<xsd:element name="fixedRate" type="IdentifiedRate"/>
<xsd:element name="floatingRateIndex" type="FloatingRateIndex"/>
<xsd:element maxOccurs="2" name="indexTenor" type="Period"/>
<xsd:element name="fraDiscounting" type="FraDiscountingEnum"/>
<xsd:element maxOccurs="unbounded" minOccurs="0" name="additionalPayment" type="Payment"/>
</xsd:sequence>
</xsd:extension>
</xsd:complexContent>
</xsd:complexType>
Content Element Detail (all declarations; defined within this component only; 12/21)
additionalPayment
Type:
Payment, complex content
Additional payments between the principal parties (i.e. the parties referenced as the FRA buyer and seller).
XML Source (w/o annotations (1); see within schema source)
<xsd:element maxOccurs="unbounded" minOccurs="0" name="additionalPayment" type="Payment"/>

adjustedEffectiveDate
Type:
RequiredIdentifierDate, simple content
The start date of the calculation period. This date should already be adjusted for any applicable business day convention. This is also the date when the observed rate is applied, the reset date.
Simple Content
xsd:date
XML Source (w/o annotations (1); see within schema source)
<xsd:element name="adjustedEffectiveDate" type="RequiredIdentifierDate"/>

adjustedTerminationDate
Type:
xsd:date, predefined, simple content
The end date of the calculation period. This date should already be adjusted for any applicable business day convention.
XML Source (w/o annotations (1); see within schema source)
<xsd:element name="adjustedTerminationDate" type="xsd:date"/>

calculationPeriodNumberOfDays
Type:
xsd:positiveInteger, predefined, simple content
The number of days from the adjusted effective date to the adjusted termination date calculated in accordance with the applicable day count fraction.
XML Source (w/o annotations (1); see within schema source)
<xsd:element name="calculationPeriodNumberOfDays" type="xsd:positiveInteger"/>

dayCountFraction
Type:
DayCountFraction, simple content
The day count fraction.
Simple Content
xsd:normalizedString
maxLength:
255
minLength:
0
XML Source (w/o annotations (1); see within schema source)
<xsd:element name="dayCountFraction" type="DayCountFraction"/>

fixedRate
Type:
IdentifiedRate, simple content
The calculation period fixed rate. A per annum rate, expressed as a decimal. A fixed rate of 5% would be represented as 0.05.
Simple Content
xsd:decimal
XML Source (w/o annotations (1); see within schema source)
<xsd:element name="fixedRate" type="IdentifiedRate"/>

fixingDateOffset
Type:
RelativeDateOffset, complex content
Specifies the fixing date relative to the reset date in terms of a business days offset and an associated set of financial business centers. Normally these offset calculation rules will be those specified in the ISDA definition for the relevant floating rate index (ISDA's Floating Rate Option). However, non-standard offset calculation rules may apply for a trade if mutually agreed by the principal parties to the transaction. The href attribute on the dateRelativeTo element should reference the id attribute on the adjustedEffectiveDate element.
XML Source (w/o annotations (1); see within schema source)
<xsd:element name="fixingDateOffset" type="RelativeDateOffset"/>

floatingRateIndex
Type:
FloatingRateIndex, simple content
Simple Content
xsd:normalizedString
maxLength:
255
minLength:
0
XML Source (see within schema source)
<xsd:element name="floatingRateIndex" type="FloatingRateIndex"/>

fraDiscounting
Type:
FraDiscountingEnum, simple content
Specifies whether discounting applies and, if so, what type.
Simple Content
enumeration of xsd:token
Enumeration:
"ISDA"
 - 
"FRA Discounting" per the ISDA Definitions will apply.
"AFMA"
 - 
FRA discounting per the Australian Financial Markets Association (AFMA) OTC Financial Product Conventions will apply. Note: Should not be used for a FRA trade documented under a legal framework where the 2006 ISDA Definitions have been incorporated.
"NONE"
 - 
No discounting will apply.
"ISDAYield"
 - 
Per ISDA 2006 Definitions, Section 8.4. Discounting, paragraph (e)
XML Source (w/o annotations (1); see within schema source)
<xsd:element name="fraDiscounting" type="FraDiscountingEnum"/>

indexTenor
Type:
Period, complex content
The ISDA Designated Maturity, i.e. the tenor of the floating rate. A FRA can contain either one or two indexTenor instances.
XML Source (w/o annotations (1); see within schema source)
<xsd:element maxOccurs="2" name="indexTenor" type="Period"/>

notional
Type:
Money, complex content
The notional amount.
XML Source (w/o annotations (1); see within schema source)
<xsd:element name="notional" type="Money"/>

paymentDate
Type:
AdjustableDate, complex content
The payment date. This date is subject to adjustment in accordance with any applicable business day convention.
XML Source (w/o annotations (1); see within schema source)
<xsd:element name="paymentDate" type="AdjustableDate"/>

XML schema documentation generated with DocFlex/XML 1.10b5 using DocFlex/XML XSDDoc 2.8.1 template set. All content model diagrams generated by Altova XMLSpy via DocFlex/XML XMLSpy Integration.