| Namespace: | |
| Content: | complex, 1 attribute, 19 elements | 
| Defined: | globally in fpml-ird-5-11.xsd; see XML source | 
| Includes: | definitions of 10 elements | 
| Used: | at 1 location | 

| XML Representation Summary | ||||||
| <... | ||||||
| 
 | ||||||
| > | ||||||
| </...> | ||||||
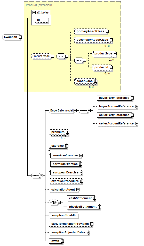
| Type Derivation Tree Product (extension)  Swaption | 
| 
<xsd:complexContent>
 
<xsd:extension base="Product">
</xsd:complexContent> 
<xsd:sequence>
</xsd:extension> 
<xsd:group ref="BuyerSeller.model"/>
</xsd:sequence> <xsd:choice minOccurs="0"></xsd:choice> </xsd:complexType> | 
| Type: | CalculationAgent, complex content | 
| Type: | CashSettlement, complex content | 
| Type: | EarlyTerminationProvision, complex content | 
| Type: | Exercise, empty content | 
| Abstract: | (may not be used directly in instance XML documents) | 
| Subst.Gr: | may be substituted with 3 elements | 
| Type: | ExerciseProcedure, complex content | 
| Type: | SwaptionPhysicalSettlement, complex content | 
| Type: | Payment, complex content | 
| Type: | Swap, complex content | 
| Type: | SwaptionAdjustedDates, complex content | 
| Type: | xsd:boolean, predefined, simple content | 
| XML schema documentation generated with DocFlex/XML 1.10b5 using DocFlex/XML XSDDoc 2.8.1 template set. All content model diagrams generated by Altova XMLSpy via DocFlex/XML XMLSpy Integration. |