complexType "TermLoan"
Namespace:
Content:
complex, 1 attribute, 30 elements
Defined:
Used:
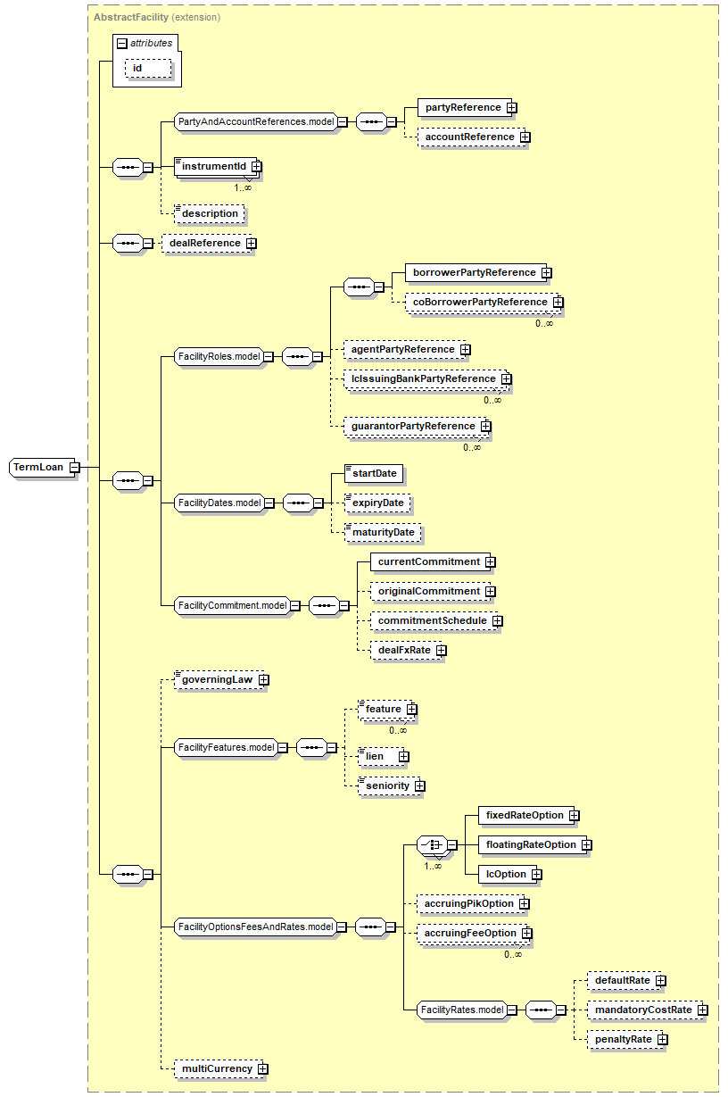
Content Model Diagram
XML Representation Summary
<...
   
 = 
xsd:ID
   
>
   
Content: 
</...>
Content Model Elements (30):
accountReference (defined in PartyAndAccountReferences.model group),
accruingFeeOption (defined in FacilityOptionsFeesAndRates.model group),
accruingPikOption (defined in FacilityOptionsFeesAndRates.model group),
agentPartyReference (defined in FacilityRoles.model group),
borrowerPartyReference (defined in FacilityRoles.model group),
coBorrowerPartyReference,
commitmentSchedule (defined in FacilityCommitment.model group),
currentCommitment,
dealFxRate,
dealReference,
defaultRate,
description (defined in IdentifiedAssetWithParty complexType),
expiryDate (defined in FacilityDates.model group),
feature (defined in FacilityFeatures.model group),
fixedRateOption (defined in FacilityOptionsFeesAndRates.model group),
floatingRateOption (defined in FacilityOptionsFeesAndRates.model group),
governingLaw (defined in AbstractFacility complexType),
guarantorPartyReference (defined in FacilityRoles.model group),
instrumentId (defined in IdentifiedAssetWithParty complexType),
lcIssuingBankPartyReference,
lcOption (defined in FacilityOptionsFeesAndRates.model group),
lien (defined in FacilityFeatures.model group),
mandatoryCostRate (defined in FacilityRates.model group),
maturityDate (defined in FacilityDates.model group),
multiCurrency,
originalCommitment,
partyReference (defined in PartyAndAccountReferences.model group),
penaltyRate,
seniority (defined in FacilityFeatures.model group),
startDate (defined in FacilityDates.model group)
All Direct / Indirect Based Elements (1):
termLoan
Known Usage Locations
Annotation
A facility which is fully funded (utilized) at deal closing.
Type Definition Detail
Type Derivation Tree
Asset (extension)
  IdentifiedAssetWithParty (extension)
      FacilityIdentifier (extension)
          FacilitySummary (extension)
              AbstractFacility (extension)
                  TermLoan
XML Source (w/o annotations (1); see within schema source)
<xsd:complexType name="TermLoan">
<xsd:complexContent>
<xsd:extension base="AbstractFacility"/>
</xsd:complexContent>
</xsd:complexType>

XML schema documentation generated with DocFlex/XML 1.10b5 using DocFlex/XML XSDDoc 2.8.1 template set. All content model diagrams generated by Altova XMLSpy via DocFlex/XML XMLSpy Integration.