complexType "RequestConsentRetracted"
Namespace:
Content:
complex, 3 attributes, 25 elements
Defined:
Includes:
definitions of 4 elements
Used:
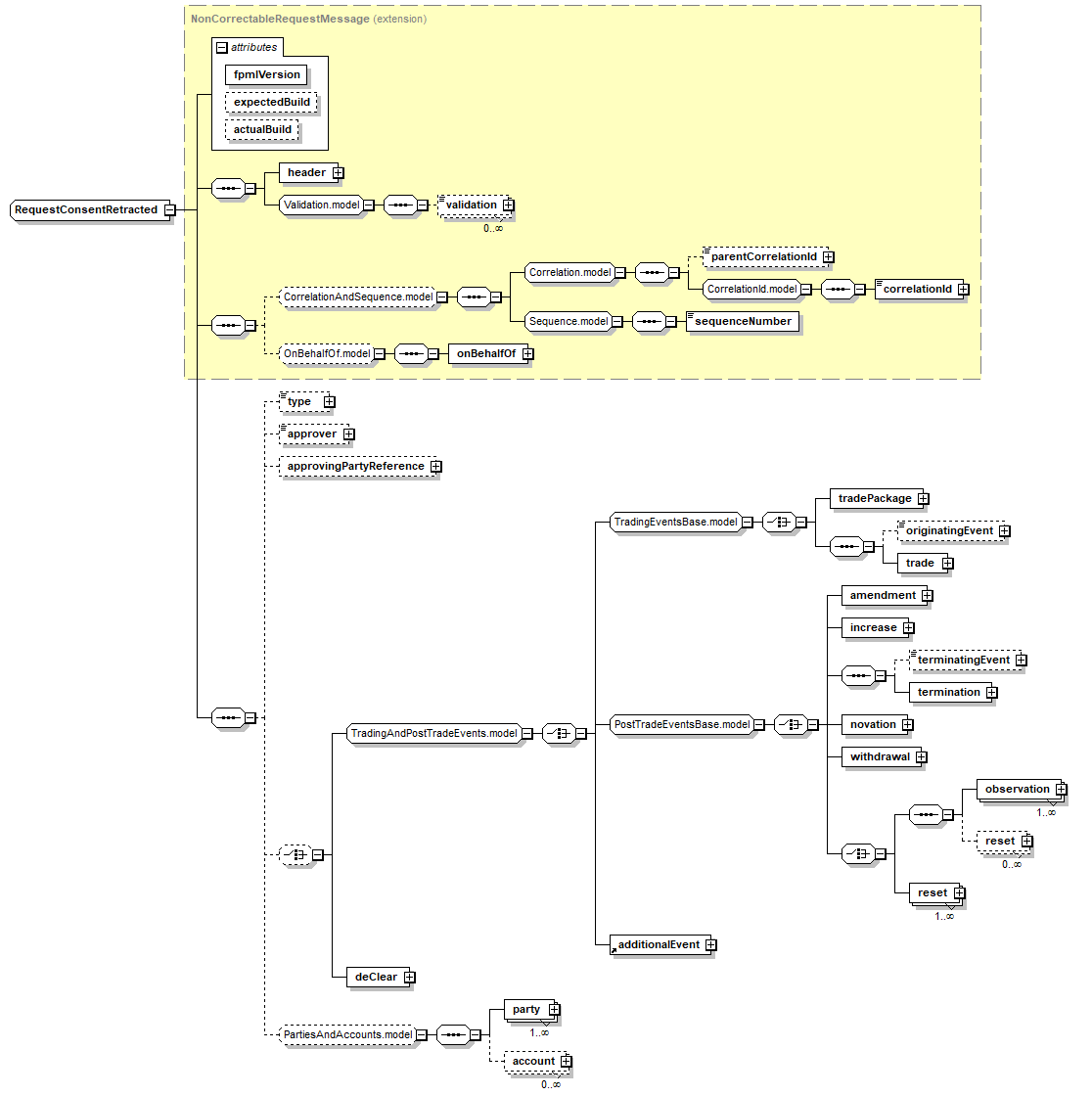
Content Model Diagram
XML Representation Summary
<...
   
 = 
xsd:token
 = 
xsd:positiveInteger
 = 
"7"
   
>
   
Content: 
</...>
Content Model Elements (25):
account,
additionalEvent,
amendment (defined in PostTradeEventsBase.model group),
approver (in requestConsentRetracted),
approvingPartyReference (in requestConsentRetracted),
correlationId,
deClear (in requestConsentRetracted),
header (defined in RequestMessage complexType),
increase,
novation,
observation (defined in PostTradeEventsBase.model group),
onBehalfOf (defined in OnBehalfOf.model group),
originatingEvent (defined in TradingEventsBase.model group),
parentCorrelationId,
party (defined in PartiesAndAccounts.model group),
reset (defined in PostTradeEventsBase.model group),
reset (defined in PostTradeEventsBase.model group),
sequenceNumber (defined in Sequence.model group),
terminatingEvent (defined in PostTradeEventsBase.model group),
termination (defined in PostTradeEventsBase.model group),
trade (defined in TradingEventsBase.model group),
tradePackage (defined in TradingEventsBase.model group),
type (in requestConsentRetracted),
validation,
withdrawal
All Direct / Indirect Based Elements (1):
requestConsentRetracted
Known Usage Locations
Annotation
A message withdrawing a request that the sender be authorized by the recipient to peform an action.
Type Definition Detail
Type Derivation Tree
Document (extension)
  Message (extension)
      RequestMessage (extension)
          NonCorrectableRequestMessage (extension)
              RequestConsentRetracted
XML Source (w/o annotations (5); see within schema source)
<xsd:complexType name="RequestConsentRetracted">
<xsd:complexContent>
<xsd:extension base="NonCorrectableRequestMessage">
<xsd:sequence>
<xsd:element minOccurs="0" name="type" type="ApprovalType"/>
<xsd:element minOccurs="0" name="approver" type="PersonId"/>
<xsd:element minOccurs="0" name="approvingPartyReference" type="PartyReference"/>
<xsd:choice minOccurs="0">
<xsd:group ref="TradingAndPostTradeEvents.model"/>
<xsd:element name="deClear" type="DeClear"/>
</xsd:choice>
<xsd:group minOccurs="0" ref="PartiesAndAccounts.model"/>
</xsd:sequence>
</xsd:extension>
</xsd:complexContent>
</xsd:complexType>
Content Element Detail (all declarations; defined within this component only; 4/25)
approver
Type:
PersonId, simple content
The full name or identifiying ID of the relevant approver.
Simple Content
xsd:normalizedString
maxLength:
255
minLength:
1
XML Source (w/o annotations (1); see within schema source)
<xsd:element minOccurs="0" name="approver" type="PersonId"/>

approvingPartyReference
Type:
PartyReference, empty content
A pointer style reference to a party defined elsewhere in the document. The party referenced needs to approve the specified item (e.g. trade or allocation).
XML Source (w/o annotations (1); see within schema source)
<xsd:element minOccurs="0" name="approvingPartyReference" type="PartyReference"/>

deClear
Type:
DeClear, complex content
A structure describing a declear event. The deClear event allows a firm to request that a trade be removed from clearing, or a clearing service to request consent for this, or to report that it has been done.
XML Source (w/o annotations (1); see within schema source)
<xsd:element name="deClear" type="DeClear"/>

type
Type:
ApprovalType, simple content
The type of approval (e.g. "pre-clearing credit").
Simple Content
xsd:normalizedString
maxLength:
255
minLength:
0
XML Source (w/o annotations (1); see within schema source)
<xsd:element minOccurs="0" name="type" type="ApprovalType"/>

XML schema documentation generated with DocFlex/XML 1.10b5 using DocFlex/XML XSDDoc 2.8.1 template set. All content model diagrams generated by Altova XMLSpy via DocFlex/XML XMLSpy Integration.