complexType "FxTargetKnockoutForward"
Namespace:
Content:
complex, 1 attribute, 23 elements
Defined:
Includes:
definitions of 18 elements
Used:
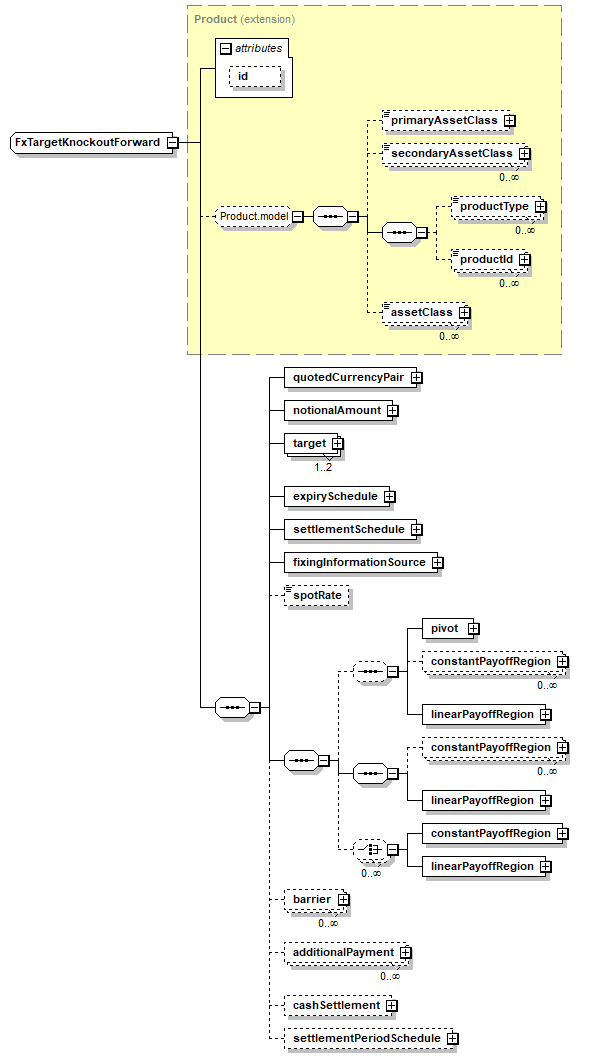
Content Model Diagram
XML Representation Summary
<...
   
 = 
xsd:ID
   
>
   
Content: 
</...>
Content Model Elements (23):
productId (defined in Product.model group),
productType (defined in Product.model group),
All Direct / Indirect Based Elements (1):
fxTargetKnockoutForward
Known Usage Locations
Annotation
A structured forward product which consists of a strip of forwards. Each forward may be settled as an exchange of currencies or cash settled. At each settlement, the amount of gain that one party achieves is measured. The product has a target level of gain. Once the accumulated gain exceeds the target level, the product terminates and there are no further settlements.
Type Definition Detail
Type Derivation Tree
Product (extension)
  FxTargetKnockoutForward
XML Source (w/o annotations (20); see within schema source)
<xsd:complexType name="FxTargetKnockoutForward">
<xsd:complexContent>
<xsd:extension base="Product">
<xsd:sequence>
<xsd:element name="quotedCurrencyPair" type="QuotedCurrencyPair"/>
<xsd:element name="notionalAmount" type="NonNegativeAmountSchedule"/>
<xsd:element maxOccurs="2" name="target" type="FxTarget"/>
<xsd:element name="expirySchedule" type="FxExpirySchedule"/>
<xsd:element name="settlementSchedule" type="FxSettlementSchedule"/>
<xsd:element name="fixingInformationSource" type="FxInformationSource"/>
<xsd:element minOccurs="0" name="spotRate" type="NonNegativeDecimal"/>
<xsd:sequence>
<xsd:sequence minOccurs="0">
<xsd:element name="pivot" type="FxPivot"/>
<xsd:element maxOccurs="unbounded" minOccurs="0" name="constantPayoffRegion" type="FxTargetConstantPayoffRegion"/>
<xsd:element name="linearPayoffRegion" type="FxTargetLinearPayoffRegion"/>
</xsd:sequence>
<xsd:sequence>
<xsd:element maxOccurs="unbounded" minOccurs="0" name="constantPayoffRegion" type="FxTargetConstantPayoffRegion"/>
<xsd:element name="linearPayoffRegion" type="FxTargetLinearPayoffRegion"/>
</xsd:sequence>
<xsd:choice maxOccurs="unbounded" minOccurs="0">
<xsd:element name="constantPayoffRegion" type="FxTargetConstantPayoffRegion"/>
<xsd:element name="linearPayoffRegion" type="FxTargetLinearPayoffRegion"/>
</xsd:choice>
</xsd:sequence>
<xsd:element maxOccurs="unbounded" minOccurs="0" name="barrier" type="FxTargetBarrier"/>
<xsd:element maxOccurs="unbounded" minOccurs="0" name="additionalPayment" type="SimplePayment"/>
<xsd:element minOccurs="0" name="cashSettlement" type="FxCashSettlementSimple"/>
<xsd:element minOccurs="0" name="settlementPeriodSchedule" type="FxTargetSettlementPeriodSchedule"/>
</xsd:sequence>
</xsd:extension>
</xsd:complexContent>
</xsd:complexType>
Content Element Detail (all declarations; defined within this component only; 18/23)
additionalPayment
Type:
SimplePayment, complex content
It supports the representation of premiums, fees, etc.
XML Source (w/o annotations (1); see within schema source)
<xsd:element maxOccurs="unbounded" minOccurs="0" name="additionalPayment" type="SimplePayment"/>

barrier
Type:
FxTargetBarrier, complex content
Generic FxTarget barrier. Element "scope" specifies whether the barrier has effect for the expiry period in which it is observed, or globally for whole product. Optional element "rebate" may be produced in conjunction with a Global Knockout barrier, to specify a rebate payable in the event of knockout.
XML Source (w/o annotations (1); see within schema source)
<xsd:element maxOccurs="unbounded" minOccurs="0" name="barrier" type="FxTargetBarrier"/>

cashSettlement
Type:
FxCashSettlementSimple, complex content
Cash settlement currency.
XML Source (w/o annotations (1); see within schema source)
<xsd:element minOccurs="0" name="cashSettlement" type="FxCashSettlementSimple"/>

constantPayoffRegion
Type:
A region in which constant payoff applies i.e. the payoff is defined as a contant currency amount or fixing adjustment, unrelated to the fixing. In absence of the "payoff" element, zero payoff is assumed (note: zero payoff does not necessarily imply that no settlement occurs).
XML Source (w/o annotations (1); see within schema source)
<xsd:element maxOccurs="unbounded" minOccurs="0" name="constantPayoffRegion" type="FxTargetConstantPayoffRegion"/>

constantPayoffRegion
Type:
It defines a region in which a digital payment occurs.
XML Source (w/o annotations (1); see within schema source)
<xsd:element maxOccurs="unbounded" minOccurs="0" name="constantPayoffRegion" type="FxTargetConstantPayoffRegion"/>

constantPayoffRegion
Type:
It defines a region in which a digital payment occurs.
XML Source (w/o annotations (1); see within schema source)

expirySchedule
Type:
FxExpirySchedule, complex content
Defines the expiry/observation schedule of the target product.
XML Source (w/o annotations (1); see within schema source)
<xsd:element name="expirySchedule" type="FxExpirySchedule"/>

fixingInformationSource
Type:
FxInformationSource, complex content
Information source for fixing the exchange rate. It is the same for all fixing periods.
XML Source (w/o annotations (1); see within schema source)
<xsd:element name="fixingInformationSource" type="FxInformationSource"/>

linearPayoffRegion
Type:
A region in which linear payoff applies i.e. the payoff bears a linear relationship to the fixing value (increases/decreases linearly with the fixing).
XML Source (w/o annotations (1); see within schema source)
<xsd:element name="linearPayoffRegion" type="FxTargetLinearPayoffRegion"/>

linearPayoffRegion
Type:
A region in which linear payoff applies i.e. the payoff bears a linear relationship to the fixing value (increases/decreases linearly with the fixing).
XML Source (w/o annotations (1); see within schema source)
<xsd:element name="linearPayoffRegion" type="FxTargetLinearPayoffRegion"/>

linearPayoffRegion
Type:
A region in which linear payoff applies i.e. the payoff bears a linear relationship to the fixing value (increases/decreases linearly with the fixing).
XML Source (w/o annotations (1); see within schema source)
<xsd:element name="linearPayoffRegion" type="FxTargetLinearPayoffRegion"/>

notionalAmount
Type:
NonNegativeAmountSchedule, complex content
Notional amount of the Target.
XML Source (w/o annotations (1); see within schema source)
<xsd:element name="notionalAmount" type="NonNegativeAmountSchedule"/>

pivot
Type:
FxPivot, complex content
The boundary where the contract flips from being long and short is the pivot point. So the pivot indicates the level in which there is a change in direction of the currencies exchanged by the parties.
XML Source (w/o annotations (1); see within schema source)
<xsd:element name="pivot" type="FxPivot"/>

quotedCurrencyPair
Type:
QuotedCurrencyPair, complex content
The Quoted Currency Pair that is used accross the product.
XML Source (w/o annotations (1); see within schema source)
<xsd:element name="quotedCurrencyPair" type="QuotedCurrencyPair"/>

settlementPeriodSchedule
Type:
It supports the representation of a matrix/tabular approach of the product by defining a set of settlement periods.
XML Source (w/o annotations (1); see within schema source)
<xsd:element minOccurs="0" name="settlementPeriodSchedule" type="FxTargetSettlementPeriodSchedule"/>

settlementSchedule
Type:
FxSettlementSchedule, complex content
Defines the settlement/payment schedule of the target product.
XML Source (w/o annotations (1); see within schema source)
<xsd:element name="settlementSchedule" type="FxSettlementSchedule"/>

spotRate
Type:
NonNegativeDecimal, simple content
Spot rate
Simple Content
xsd:decimal
minInclusive:
0
XML Source (w/o annotations (1); see within schema source)
<xsd:element minOccurs="0" name="spotRate" type="NonNegativeDecimal"/>

target
Type:
FxTarget, complex content
It defines the target level of gain. Once the accumulated gain exceeds the target level, the product terminates and there are no further settlements.
XML Source (w/o annotations (1); see within schema source)
<xsd:element maxOccurs="2" name="target" type="FxTarget"/>

XML schema documentation generated with DocFlex/XML 1.10b5 using DocFlex/XML XSDDoc 2.8.1 template set. All content model diagrams generated by Altova XMLSpy via DocFlex/XML XMLSpy Integration.