Namespace:  | 
|
Content:  | 
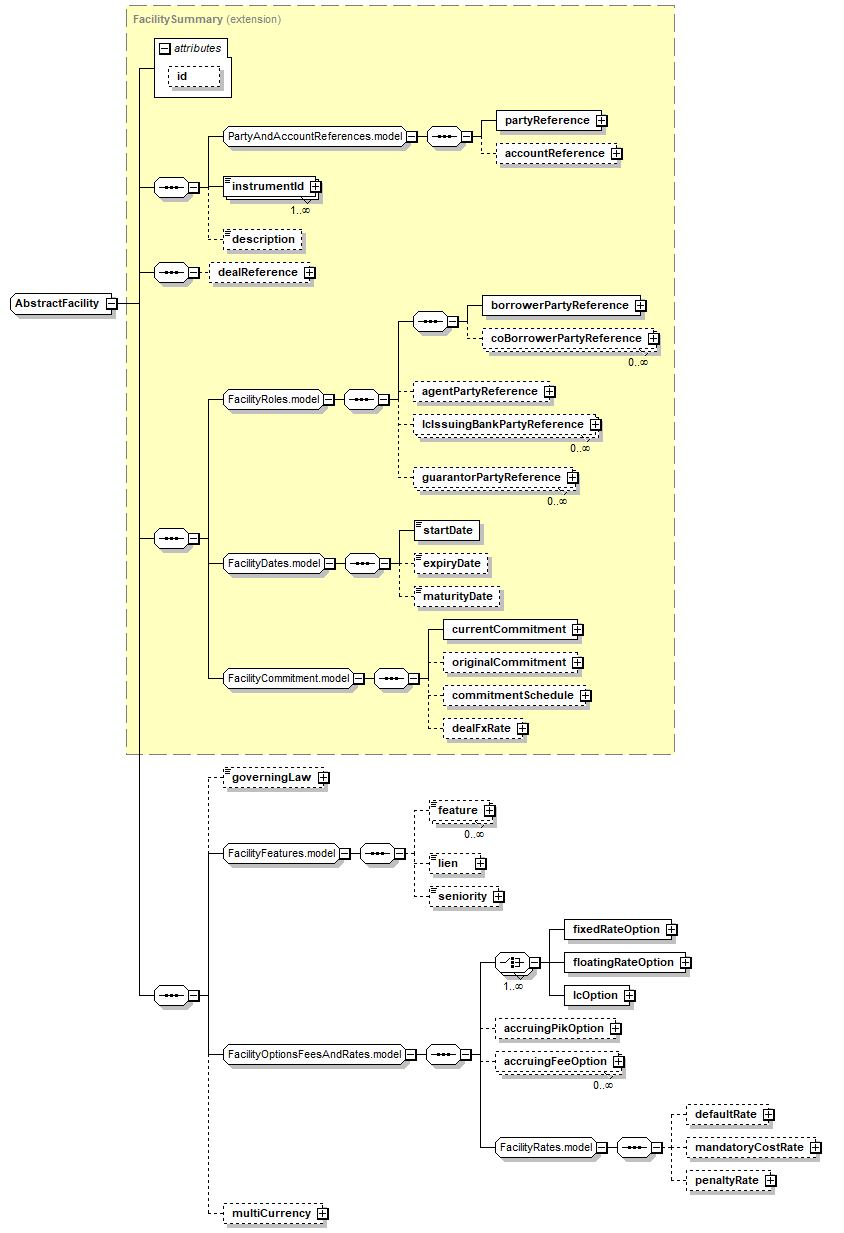
complex, 1 attribute, 30 elements  | 
Abstract:  | 
(cannot be assigned directly to elements used in instance XML documents)  | 
Defined:  | 
globally in fpml-loan-5-11.xsd; see XML source  | 
Includes:  | 
definitions of 2 elements  | 
Used:  | 
at 5 locations  | 

XML Representation Summary  | 
||||||
<...  | 
||||||
  | 
||||||
>  | 
||||||
</...>  | 
||||||
| 
 DelayedDraw (as extension base), 
LetterOfCreditFacility (as extension base), 
 | 
 Revolver (as extension base), 
TermLoan (as extension base) 
 | 
| 
 Type Derivation Tree 
Asset (extension) 
 | 
| 
 
<xsd:complexContent>
 
<xsd:extension base="FacilitySummary">
</xsd:extension>
 
</xsd:complexContent>
</xsd:complexType> 
 | 
Type:  | 
GoverningLaw, simple content  | 
| 
 xsd:normalizedString 
 | 
maxLength:  | 
 255 
 | 
minLength:  | 
 0 
 | 
Type:  | 
MultiCurrency, complex content  | 
| 
 XML schema documentation generated with DocFlex/XML 1.10b5 using DocFlex/XML XSDDoc 2.8.1 template set. All content model diagrams generated by Altova XMLSpy via DocFlex/XML XMLSpy Integration. 
 |