Namespace: |
|
Content: |
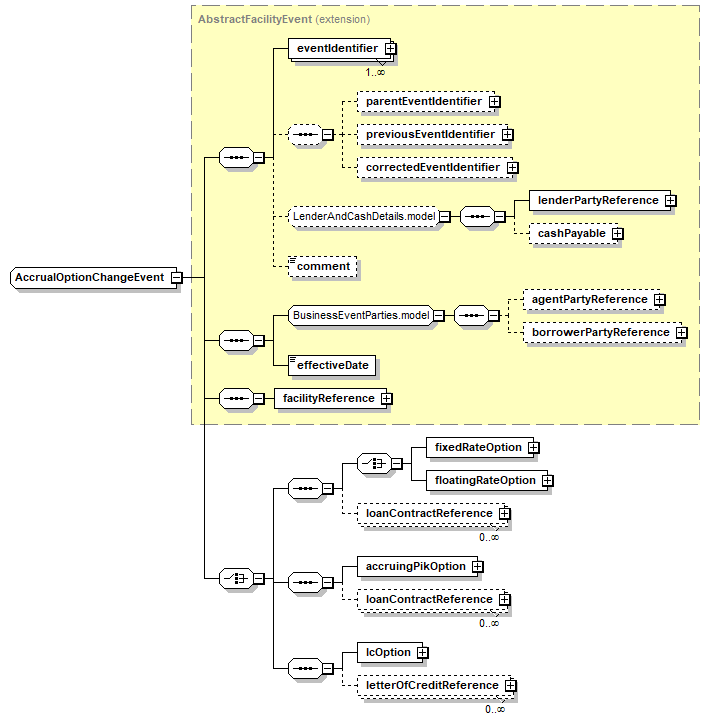
complex, 18 elements |
Defined: |
globally in fpml-loan-5-11.xsd; see XML source |
Includes: |
definitions of 7 elements |
Used: |
at 1 location |

XML Representation Summary |
|||
<...> |
|||
</...> |
|||
|
Type Derivation Tree
AbstractLoanEvent (extension)
|
|
<xsd:complexContent>
<xsd:extension base="AbstractFacilityEvent">
</xsd:complexContent>
<xsd:choice>
</xsd:extension>
<xsd:sequence>
</xsd:choice>
<xsd:choice>
</xsd:choice>
</xsd:sequence>
<xsd:element maxOccurs="unbounded" minOccurs="0" name="loanContractReference" type="LoanContractReference"/>
<xsd:sequence>
<xsd:element name="accruingPikOption" type="AccruingPikOption"/>
</xsd:sequence>
<xsd:element maxOccurs="unbounded" minOccurs="0" name="loanContractReference" type="LoanContractReference"/>
<xsd:sequence>
<xsd:element name="lcOption" type="LcOption"/>
</xsd:sequence>
<xsd:element maxOccurs="unbounded" minOccurs="0" name="letterOfCreditReference" type="LetterOfCreditReference"/>
</xsd:complexType>
|
Type: |
AccruingPikOption, complex content |
Type: |
FixedRateOption, complex content |
Type: |
FloatingRateOption, complex content |
Type: |
LcOption, complex content |
Type: |
LetterOfCreditReference, empty content |
|
<xsd:element maxOccurs="unbounded" minOccurs="0" name="letterOfCreditReference" type="LetterOfCreditReference"/>
|
Type: |
LoanContractReference, empty content |
|
<xsd:element maxOccurs="unbounded" minOccurs="0" name="loanContractReference" type="LoanContractReference"/>
|
Type: |
LoanContractReference, empty content |
|
<xsd:element maxOccurs="unbounded" minOccurs="0" name="loanContractReference" type="LoanContractReference"/>
|
|
XML schema documentation generated with DocFlex/XML 1.10b5 using DocFlex/XML XSDDoc 2.8.1 template set. All content model diagrams generated by Altova XMLSpy via DocFlex/XML XMLSpy Integration.
|