Namespace: |
|
Content: |
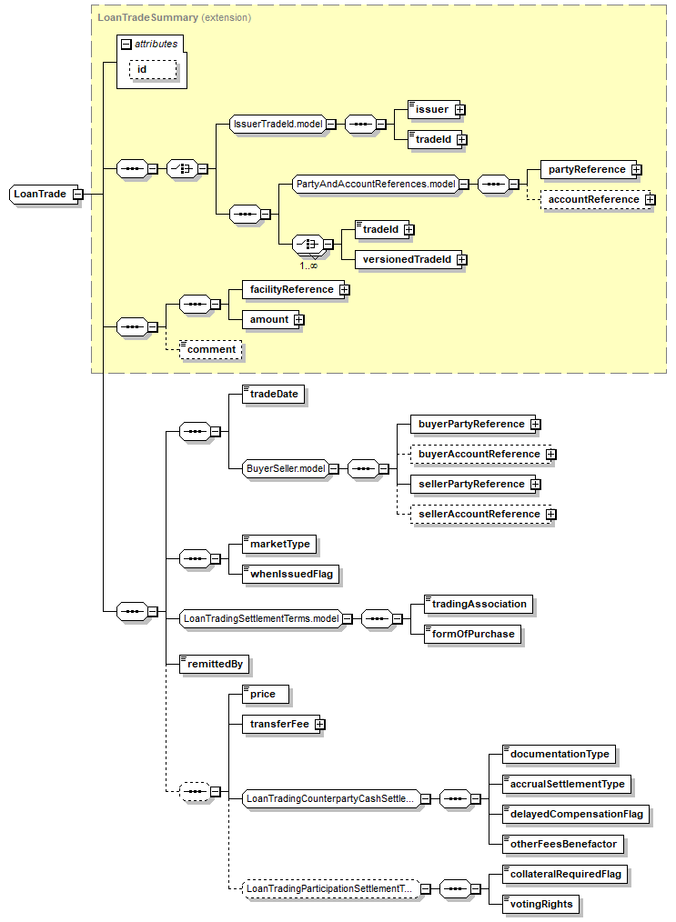
complex, 1 attribute, 27 elements |
Defined: |
globally in fpml-loan-5-11.xsd; see XML source |
Includes: |
definitions of 6 elements |
Used: |
at 1 location |

XML Representation Summary |
||||||
<... |
||||||
|
||||||
> |
||||||
</...> |
||||||
|
Type Derivation Tree
TradeIdentifier (extension)
|
|
<xsd:complexContent>
<xsd:extension base="LoanTradeSummary">
</xsd:complexContent>
<xsd:sequence>
</xsd:extension>
<xsd:sequence>
</xsd:sequence>
</xsd:sequence>
<xsd:sequence>
</xsd:sequence>
<xsd:sequence minOccurs="0">
</xsd:sequence>
</xsd:complexType>
|
Type: |
LoanTradingTypeEnum, simple content |
|
enumeration of xsd:token
|
Enumeration: |
|
Type: |
NonNegativeDecimal, simple content |
|
xsd:decimal
|
minInclusive: |
0
|
Type: |
BuySellEnum, simple content |
|
enumeration of xsd:token
|
Enumeration: |
|
Type: |
xsd:date, predefined, simple content |
Type: |
LoanTransferFee, complex content |
Type: |
xsd:boolean, predefined, simple content |
|
XML schema documentation generated with DocFlex/XML 1.10b5 using DocFlex/XML XSDDoc 2.8.1 template set. All content model diagrams generated by Altova XMLSpy via DocFlex/XML XMLSpy Integration.
|