complexType "TouchRateObservation"
Namespace:
Content:
complex, 16 elements
Defined:
Includes:
definitions of 7 elements
Used:
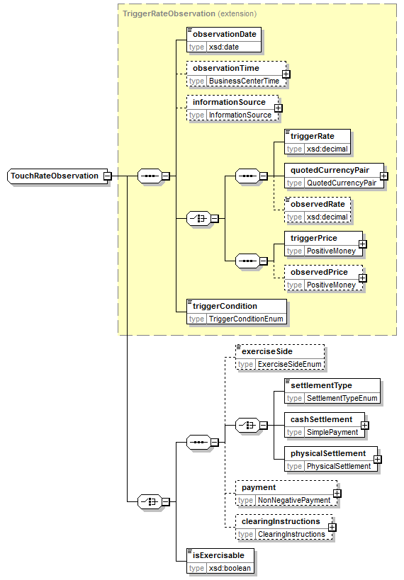
Content Model Diagram
XML Representation Summary
<...>
   
Content: 
</...>
Content Model Elements (16):
cashSettlement (in touch in optionEvent),
clearingInstructions (in touch in optionEvent),
exerciseSide (in touch in optionEvent),
informationSource (defined in TriggerRateObservation complexType),
isExercisable (in touch in optionEvent),
observationDate (defined in TriggerRateObservation complexType),
observationTime,
observedPrice,
observedRate (defined in TriggerRateObservation complexType),
payment (in touch in optionEvent),
physicalSettlement (in touch in optionEvent),
quotedCurrencyPair (defined in TriggerRateObservation complexType),
settlementType (in touch in optionEvent),
triggerCondition (defined in TriggerRateObservation complexType),
triggerPrice (defined in TriggerRateObservation complexType),
triggerRate (defined in TriggerRateObservation complexType)
All Direct / Indirect Based Elements (1):
touch (in optionEvent)
Known Usage Locations
Type Definition Detail
Type Derivation Tree
  TouchRateObservation
XML Source (w/o annotations (2); see within schema source)
<xsd:complexType name="TouchRateObservation">
<xsd:complexContent>
<xsd:extension base="TriggerRateObservation">
<xsd:choice>
<xsd:sequence>
<xsd:element minOccurs="0" name="exerciseSide" type="ExerciseSideEnum"/>
<xsd:choice>
<xsd:element name="settlementType" type="SettlementTypeEnum"/>
<xsd:element name="cashSettlement" type="SimplePayment"/>
<xsd:element name="physicalSettlement" type="PhysicalSettlement"/>
</xsd:choice>
<xsd:element minOccurs="0" name="payment" type="NonNegativePayment"/>
<xsd:element minOccurs="0" name="clearingInstructions" type="ClearingInstructions"/>
</xsd:sequence>
<xsd:element name="isExercisable" type="xsd:boolean"/>
</xsd:choice>
</xsd:extension>
</xsd:complexContent>
</xsd:complexType>
Content Element Detail (all declarations; defined within this component only; 7/16)
cashSettlement
Type:
SimplePayment, complex content
XML Source (see within schema source)
<xsd:element name="cashSettlement" type="SimplePayment"/>

clearingInstructions
Type:
ClearingInstructions, complex content
XML Source (see within schema source)
<xsd:element minOccurs="0" name="clearingInstructions" type="ClearingInstructions"/>

exerciseSide
Type:
ExerciseSideEnum, simple content
Simple Content
("Put" | "Call") | ("Payer" | "Receiver")
XML Source (see within schema source)
<xsd:element minOccurs="0" name="exerciseSide" type="ExerciseSideEnum"/>

isExercisable
Type:
xsd:boolean, predefined, simple content
If the touch or no touch event hasn't generated an exercise, then we specify whether the option is exercisable or not.
XML Source (w/o annotations (1); see within schema source)
<xsd:element name="isExercisable" type="xsd:boolean"/>

payment
Type:
NonNegativePayment, complex content
XML Source (see within schema source)
<xsd:element minOccurs="0" name="payment" type="NonNegativePayment"/>

physicalSettlement
Type:
PhysicalSettlement, complex content
XML Source (see within schema source)
<xsd:element name="physicalSettlement" type="PhysicalSettlement"/>

settlementType
Type:
SettlementTypeEnum, simple content
Simple Content
enumeration of xsd:token
Enumeration:
"Cash"
 - 
The intrinsic value of the option will be delivered by way of a cash settlement amount determined, (i) by reference to the differential between the strike price and the settlement price; or (ii) in accordance with a bilateral agreement between the parties
"Physical"
 - 
The securities underlying the transaction will be delivered by (i) in the case of a call, the seller to the buyer, or (ii) in the case of a put, the buyer to the seller versus a settlement amount equivalent to the strike price per share
"Election"
 - 
Allow Election of either Cash or Physical settlement
"CashOrPhysical"
 - 
Allow use of either Cash or Physical settlement without prior Election
XML Source (see within schema source)
<xsd:element name="settlementType" type="SettlementTypeEnum"/>

XML schema documentation generated with DocFlex/XML 1.10b5 using DocFlex/XML XSDDoc 2.8.1 template set. All content model diagrams generated by Altova XMLSpy via DocFlex/XML XMLSpy Integration.