complexType "ConfirmationDisputed"
Namespace:
Content:
complex, 3 attributes, 26 elements
Defined:
Includes:
definitions of 2 elements
Used:
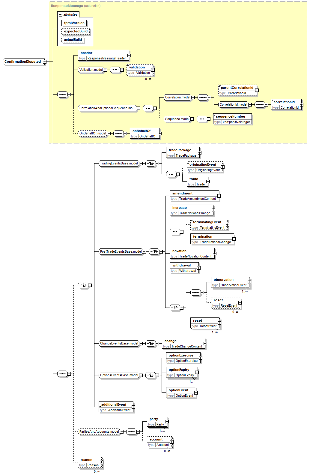
Content Model Diagram
XML Representation Summary
<...
   
 = 
xsd:token
 = 
xsd:positiveInteger
 = 
"4"
   
>
   
Content: 
</...>
Content Model Elements (26):
account,
additionalEvent,
amendment (defined in PostTradeEventsBase.model group),
change (defined in ChangeEventsBase.model group),
correlationId,
header (defined in ResponseMessage complexType),
increase,
novation,
observation (defined in PostTradeEventsBase.model group),
onBehalfOf (defined in OnBehalfOf.model group),
optionEvent,
optionExercise (defined in OptionsEventsBase.model group),
optionExpiry (defined in OptionsEventsBase.model group),
originatingEvent (defined in TradingEventsBase.model group),
parentCorrelationId,
party (defined in PartiesAndAccounts.model group),
reason (in confirmationDisputed),
reset (defined in PostTradeEventsBase.model group),
reset (defined in PostTradeEventsBase.model group),
sequenceNumber (defined in Sequence.model group),
terminatingEvent (defined in PostTradeEventsBase.model group),
termination (defined in PostTradeEventsBase.model group),
trade (defined in TradingEventsBase.model group),
tradePackage (defined in TradingEventsBase.model group),
validation,
withdrawal
All Direct / Indirect Based Elements (1):
confirmationDisputed
Known Usage Locations
Annotation
A message indicating that a confirmation has not been agreed by a counterparty.
Type Definition Detail
Type Derivation Tree
Document (extension)
  Message (extension)
      ResponseMessage (extension)
          ConfirmationDisputed
XML Source (w/o annotations (1); see within schema source)
<xsd:complexType name="ConfirmationDisputed">
<xsd:complexContent>
<xsd:extension base="ResponseMessage">
<xsd:sequence>
<xsd:choice minOccurs="0">
<xsd:group ref="TradingEventsBase.model"/>
<xsd:group ref="PostTradeEventsBase.model"/>
<xsd:group ref="ChangeEventsBase.model"/>
<xsd:group ref="OptionsEventsBase.model"/>
<xsd:element ref="additionalEvent"/>
</xsd:choice>
<xsd:group minOccurs="0" ref="PartiesAndAccounts.model"/>
<xsd:element maxOccurs="unbounded" minOccurs="0" name="reason" type="Reason"/>
</xsd:sequence>
</xsd:extension>
</xsd:complexContent>
</xsd:complexType>
Content Element Detail (all declarations; defined within this component only; 2/26)
additionalEvent
Type:
AdditionalEvent, complex content
Abstract:
(may not be used directly in instance XML documents)
XML Source (see within schema source)
<xsd:element ref="additionalEvent"/>

reason
Type:
Reason, complex content
XML Source (see within schema source)
<xsd:element maxOccurs="unbounded" minOccurs="0" name="reason" type="Reason"/>

XML schema documentation generated with DocFlex/XML 1.10b5 using DocFlex/XML XSDDoc 2.8.1 template set. All content model diagrams generated by Altova XMLSpy via DocFlex/XML XMLSpy Integration.