complexType "LcNotification"
Namespace:
Content:
complex, 3 attributes, 20 elements
Defined:
Includes:
definitions of 2 elements
Used:
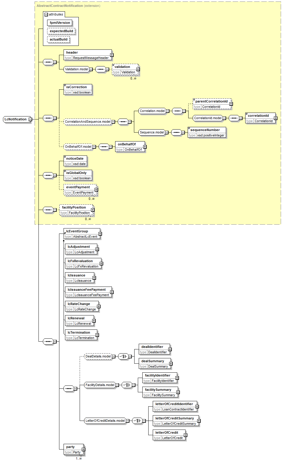
Content Model Diagram
XML Representation Summary
<...
   
 = 
xsd:token
 = 
xsd:positiveInteger
 = 
"4"
   
>
   
Content: 
</...>
Content Model Elements (20):
correlationId,
dealIdentifier (defined in DealDetails.model group),
dealSummary,
eventPayment,
facilityIdentifier (defined in FacilityDetails.model group),
facilityPosition (defined in AbstractContractNotification complexType),
facilitySummary,
header (defined in RequestMessage complexType),
isCorrection,
isGlobalOnly,
lcEventGroup,
letterOfCredit (defined in LetterOfCreditDetails.model group),
letterOfCreditIdentifier,
letterOfCreditSummary,
noticeDate (defined in AbstractServicingNotification complexType),
onBehalfOf (defined in OnBehalfOf.model group),
parentCorrelationId,
party (in lcNotification),
sequenceNumber (defined in Sequence.model group),
validation
All Direct / Indirect Based Elements (1):
lcNotification
Known Usage Locations
Annotation
A loan servicing notification used to communicate various letter of credit business events.
Type Definition Detail
Type Derivation Tree
Document (extension)
  Message (extension)
      RequestMessage (extension)
          CorrectableRequestMessage (extension)
              AbstractServicingNotification (extension)
                  AbstractContractNotification (extension)
                      LcNotification
XML Source (w/o annotations (2); see within schema source)
<xsd:complexType name="LcNotification">
<xsd:complexContent>
<xsd:extension base="AbstractContractNotification">
<xsd:sequence>
<xsd:element ref="lcEventGroup"/>
<xsd:sequence>
<xsd:group minOccurs="0" ref="DealDetails.model"/>
<xsd:group ref="FacilityDetails.model"/>
<xsd:group ref="LetterOfCreditDetails.model"/>
</xsd:sequence>
<xsd:element maxOccurs="unbounded" name="party" type="Party"/>
</xsd:sequence>
</xsd:extension>
</xsd:complexContent>
</xsd:complexType>
Content Element Detail (all declarations; defined within this component only; 2/20)
lcEventGroup
Type:
AbstractLcEvent, complex content
Abstract:
(may not be used directly in instance XML documents)
Subst.Gr:
may be substituted with 7 elements
XML Source (see within schema source)
<xsd:element ref="lcEventGroup"/>

party
Type:
Party, complex content
A legal entity or a subdivision of a legal entity.
XML Source (w/o annotations (1); see within schema source)
<xsd:element maxOccurs="unbounded" name="party" type="Party"/>

XML schema documentation generated with DocFlex/XML 1.10b5 using DocFlex/XML XSDDoc 2.8.1 template set. All content model diagrams generated by Altova XMLSpy via DocFlex/XML XMLSpy Integration.