complexType "FixedPriceLeg"
Namespace:
Content:
complex, 1 attribute, 26 elements
Defined:
globally in fpml-com-5-12.xsd; see XML source
Used:
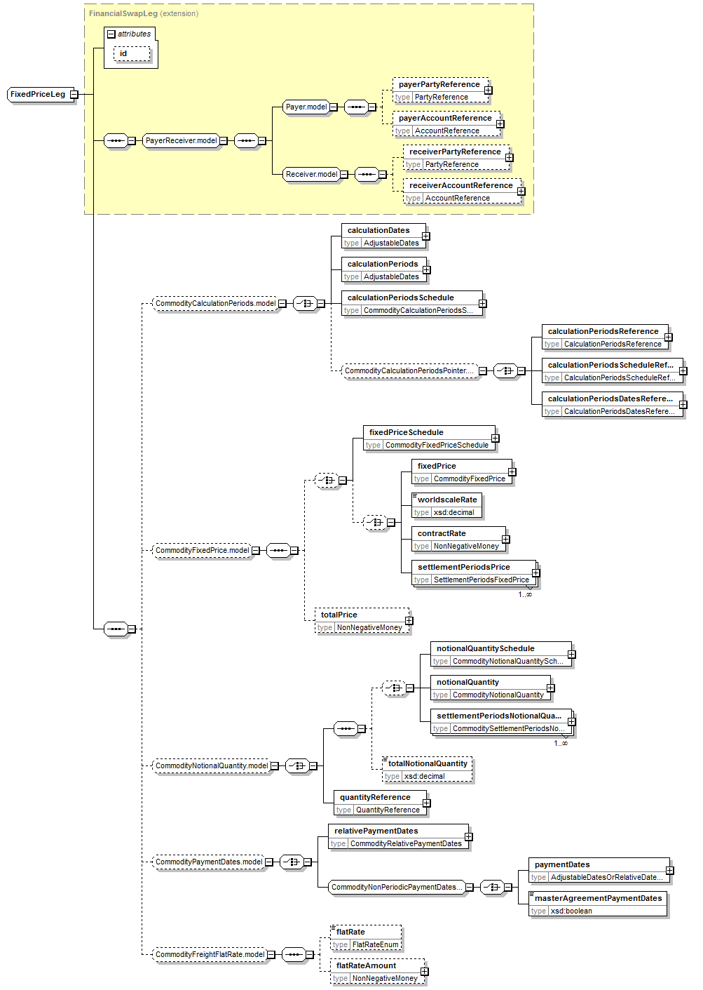
Content Model Diagram
XML Representation Summary
<...
   
 = 
xsd:ID
   
>
   
Content: 
</...>
Content Model Elements (26):
calculationDates (defined in CommodityCalculationPeriods.model group),
calculationPeriods (defined in CommodityCalculationPeriods.model group),
calculationPeriodsDatesReference,
calculationPeriodsReference,
calculationPeriodsSchedule (defined in CommodityCalculationPeriods.model group),
calculationPeriodsScheduleReference,
contractRate,
fixedPrice (in fixedLeg),
fixedPriceSchedule,
flatRate,
flatRateAmount,
masterAgreementPaymentDates,
notionalQuantity (defined in CommodityNotionalQuantity.model group),
notionalQuantitySchedule,
payerAccountReference,
payerPartyReference (defined in Payer.model group),
paymentDates (defined in CommodityNonPeriodicPaymentDates.model group),
quantityReference (defined in CommodityNotionalQuantity.model group),
receiverAccountReference,
receiverPartyReference (defined in Receiver.model group),
relativePaymentDates,
settlementPeriodsNotionalQuantity,
settlementPeriodsPrice,
totalNotionalQuantity (defined in CommodityNotionalQuantity.model group),
totalPrice (in fixedLeg),
worldscaleRate
All Direct / Indirect Based Elements (1):
fixedLeg
Known Usage Locations
Annotation
Fixed Price Leg of a Commodity Swap. It defines schedule of fixed payments associated with a commodity swap.
Type Definition Detail
Type Derivation Tree
Leg (extension)
  CommoditySwapLeg (extension)
      FinancialSwapLeg (extension)
          FixedPriceLeg
XML Source (w/o annotations (1); see within schema source)
<xsd:complexType name="FixedPriceLeg">
<xsd:complexContent>
<xsd:extension base="FinancialSwapLeg">
<xsd:sequence>
<xsd:group minOccurs="0" ref="CommodityCalculationPeriods.model"/>
<xsd:group minOccurs="0" ref="CommodityFixedPrice.model"/>
<xsd:group minOccurs="0" ref="CommodityNotionalQuantity.model"/>
<xsd:group minOccurs="0" ref="CommodityPaymentDates.model"/>
<xsd:group minOccurs="0" ref="CommodityFreightFlatRate.model"/>
</xsd:sequence>
</xsd:extension>
</xsd:complexContent>
</xsd:complexType>

XML schema documentation generated with DocFlex/XML 1.10b5 using DocFlex/XML XSDDoc 2.8.1 template set. All content model diagrams generated by Altova XMLSpy via DocFlex/XML XMLSpy Integration.