complexType "ClearingConfirmed"
Namespace:
Content:
complex, 3 attributes, 22 elements
Defined:
Used:
Content Model Diagram
XML Representation Summary
<...
   
 = 
xsd:token
 = 
xsd:positiveInteger
 = 
"6"
    >
   
Content: 
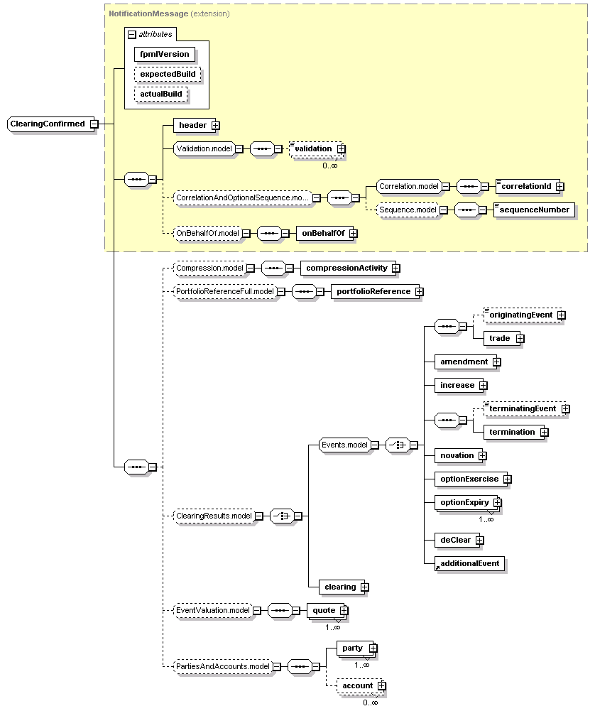
header, validation*, (correlationId, sequenceNumber?)?, onBehalfOf?, compressionActivity?, portfolioReference?, ((originatingEvent?, trade) | amendment | increase | (terminatingEvent?, termination) | novation | optionExercise | optionExpiry+ | deClear | additionalEvent | clearing)?, quote+?, (party+, account*)?
</...>
Content Model Elements (22):
account,
additionalEvent,
amendment,
clearing,
compressionActivity,
correlationId (defined in Correlation.model group),
deClear,
header (defined in NotificationMessage complexType),
increase,
novation,
onBehalfOf (defined in OnBehalfOf.model group),
optionExercise,
optionExpiry (defined in Events.model group),
originatingEvent (defined in Events.model group),
party,
portfolioReference (defined in PortfolioReferenceFull.model group),
quote (defined in EventValuation.model group),
sequenceNumber (defined in Sequence.model group),
terminatingEvent (defined in Events.model group),
termination,
trade (defined in Events.model group),
validation
All Direct / Indirect Based Elements (1):
clearingConfirmed
Known Usage Locations
Type Definition Detail
Type Derivation Tree
Document (extension)
  Message (extension)
      NotificationMessage (extension)
          ClearingConfirmed
XML Source (see within schema source)
<xsd:complexType name="ClearingConfirmed">
<xsd:complexContent>
<xsd:extension base="NotificationMessage">
<xsd:sequence>
<xsd:group minOccurs="0" ref="Compression.model"/>
<xsd:group minOccurs="0" ref="PortfolioReferenceFull.model"/>
<xsd:group minOccurs="0" ref="ClearingResults.model"/>
<xsd:group minOccurs="0" ref="EventValuation.model"/>
<xsd:group minOccurs="0" ref="PartiesAndAccounts.model"/>
</xsd:sequence>
</xsd:extension>
</xsd:complexContent>
</xsd:complexType>

XML schema documentation generated with DocFlex/XML 1.8.6b2 using DocFlex/XML XSDDoc 2.5.1 template set. All content model diagrams generated by Altova XMLSpy via DocFlex/XML XMLSpy Integration.