Namespace: |
|
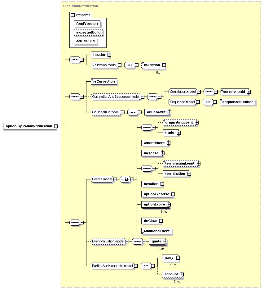
Type: |
|
Content: |
complex, 3 attributes, 20 elements |
Defined: |
globally in fpml-confirmation-processes-5-2.xsd; see XML source |
Used: |
never |

XML Representation Summary |
||||||||||||
| <optionExpirationNotification | ||||||||||||
|
||||||||||||
| > | ||||||||||||
|
||||||||||||
| </optionExpirationNotification> | ||||||||||||
| <xsd:element name="optionExpirationNotification" type="ExecutionNotification"/> |
| XML schema documentation generated with DocFlex/XML 1.8.6b2 using DocFlex/XML XSDDoc 2.5.1 template set. All content model diagrams generated by Altova XMLSpy via DocFlex/XML XMLSpy Integration. |