complexType "EquityOption"
Namespace:
Content:
complex, 1 attribute, 23 elements
Defined:
globally in fpml-eqd-5-2.xsd; see XML source
Includes:
definitions of 5 elements
Used:
Content Model Diagram
XML Representation Summary
<...
   
 = 
xsd:ID
    >
   
Content: 
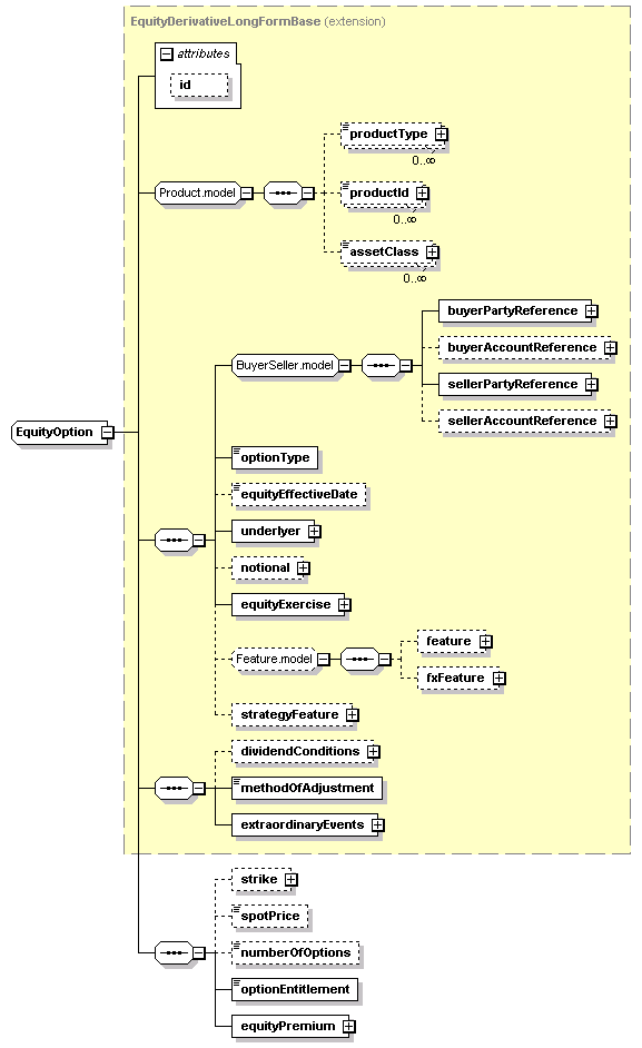
productType*, productId*, assetClass*, buyerPartyReference, buyerAccountReference?, sellerPartyReference, sellerAccountReference?, optionType, equityEffectiveDate?, underlyer, notional?, equityExercise, (feature?, fxFeature?)?, strategyFeature?, dividendConditions?, methodOfAdjustment, extraordinaryEvents, strike?, spotPrice?, numberOfOptions?, optionEntitlement, equityPremium
</...>
Content Model Elements (23):
assetClass,
buyerAccountReference,
buyerPartyReference (defined in BuyerSeller.model group),
dividendConditions (defined in EquityDerivativeLongFormBase complexType),
equityEffectiveDate,
equityExercise (defined in EquityDerivativeBase complexType),
equityPremium (in equityOption),
extraordinaryEvents (defined in EquityDerivativeLongFormBase complexType),
feature (defined in Feature.model group),
fxFeature (defined in Feature.model group),
methodOfAdjustment (defined in EquityDerivativeLongFormBase complexType),
notional (defined in EquityDerivativeBase complexType),
numberOfOptions (in equityOption),
optionEntitlement (in equityOption),
optionType (defined in EquityDerivativeBase complexType),
productId (defined in Product.model group),
productType (defined in Product.model group),
sellerAccountReference,
sellerPartyReference (defined in BuyerSeller.model group),
spotPrice (in equityOption),
strategyFeature (defined in EquityDerivativeBase complexType),
strike (in equityOption),
underlyer (defined in EquityDerivativeBase complexType)
All Direct / Indirect Based Elements (1):
equityOption
Known Usage Locations
Annotation
A type for defining equity options.
Type Definition Detail
Type Derivation Tree
Product (extension)
  EquityDerivativeBase (extension)
      EquityDerivativeLongFormBase (extension)
          EquityOption
XML Source (w/o annotations (6); see within schema source)
<xsd:complexType name="EquityOption">
<xsd:complexContent>
<xsd:extension base="EquityDerivativeLongFormBase">
<xsd:sequence>
<xsd:element minOccurs="0" name="strike" type="EquityStrike"/>
<xsd:element minOccurs="0" name="spotPrice" type="NonNegativeDecimal"/>
<xsd:element minOccurs="0" name="numberOfOptions" type="NonNegativeDecimal"/>
<xsd:element name="optionEntitlement" type="PositiveDecimal"/>
<xsd:element name="equityPremium" type="EquityPremium"/>
</xsd:sequence>
</xsd:extension>
</xsd:complexContent>
</xsd:complexType>
Content Element Detail (all declarations; defined within this component only; 5/23)
equityPremium
Type:
EquityPremium, complex content
The equity option premium payable by the buyer to the seller.
XML Source (w/o annotations (1); see within schema source)
<xsd:element name="equityPremium" type="EquityPremium"/>

numberOfOptions
Type:
NonNegativeDecimal, simple content
The number of options comprised in the option transaction.
Simple Content
xsd:decimal
minInclusive:
0
XML Source (w/o annotations (1); see within schema source)
<xsd:element minOccurs="0" name="numberOfOptions" type="NonNegativeDecimal"/>

optionEntitlement
Type:
PositiveDecimal, simple content
The number of shares per option comprised in the option transaction.
Simple Content
xsd:decimal
minExclusive:
0
XML Source (w/o annotations (1); see within schema source)
<xsd:element name="optionEntitlement" type="PositiveDecimal"/>

spotPrice
Type:
NonNegativeDecimal, simple content
The price per share, index or basket observed on the trade or effective date.
Simple Content
xsd:decimal
minInclusive:
0
XML Source (w/o annotations (1); see within schema source)
<xsd:element minOccurs="0" name="spotPrice" type="NonNegativeDecimal"/>

strike
Type:
EquityStrike, complex content
Defines whether it is a price or level at which the option has been, or will be, struck.
XML Source (w/o annotations (1); see within schema source)
<xsd:element minOccurs="0" name="strike" type="EquityStrike"/>

XML schema documentation generated with DocFlex/XML 1.8.6b2 using DocFlex/XML XSDDoc 2.5.1 template set. All content model diagrams generated by Altova XMLSpy via DocFlex/XML XMLSpy Integration.