complexType "FxDigitalOption"
Namespace:
Content:
complex, 1 attribute, 15 elements
Defined:
globally in fpml-fx-5-2.xsd; see XML source
Includes:
definitions of 8 elements
Used:
Content Model Diagram
XML Representation Summary
<...
   
 = 
xsd:ID
    >
   
Content: 
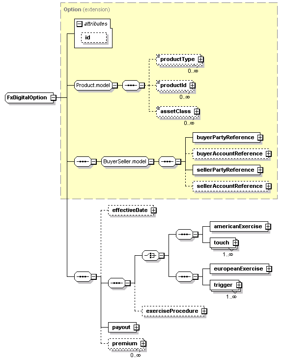
productType*, productId*, assetClass*, buyerPartyReference, buyerAccountReference?, sellerPartyReference, sellerAccountReference?, effectiveDate?, ((americanExercise, touch+) | (europeanExercise, trigger+)), exerciseProcedure?, payout, premium*
</...>
Content Model Elements (15):
americanExercise (in fxDigitalOption), premium (in fxDigitalOption),
productId (defined in Product.model group),
productType (defined in Product.model group),
All Direct / Indirect Based Elements (1):
fxDigitalOption
Known Usage Locations
Annotation
Describes an option having a triggerable fixed payout.
Type Definition Detail
Type Derivation Tree
Product (extension)
  Option (extension)
      FxDigitalOption
XML Source (w/o annotations (10); see within schema source)
<xsd:complexType name="FxDigitalOption">
<xsd:complexContent>
<xsd:extension base="Option">
<xsd:sequence>
<xsd:element minOccurs="0" name="effectiveDate" type="AdjustableOrRelativeDate"/>
<xsd:sequence>
<xsd:choice>
<xsd:sequence>
<xsd:element name="americanExercise" type="FxDigitalAmericanExercise"/>
<xsd:element maxOccurs="unbounded" name="touch" type="FxTouch"/>
</xsd:sequence>
<xsd:sequence>
<xsd:element name="europeanExercise" type="FxEuropeanExercise"/>
<xsd:element maxOccurs="unbounded" name="trigger" type="FxTrigger"/>
</xsd:sequence>
</xsd:choice>
<xsd:element minOccurs="0" name="exerciseProcedure" type="ExerciseProcedure"/>
</xsd:sequence>
<xsd:element name="payout" type="FxOptionPayout"/>
<xsd:element maxOccurs="unbounded" minOccurs="0" name="premium" type="FxOptionPremium"/>
</xsd:sequence>
</xsd:extension>
</xsd:complexContent>
</xsd:complexType>
Content Element Detail (all declarations; defined within this component only; 8/15)
americanExercise
Type:
FxDigitalAmericanExercise, complex content
The parameters for defining the exercise period for an American style option.
XML Source (w/o annotations (1); see within schema source)
<xsd:element name="americanExercise" type="FxDigitalAmericanExercise"/>

effectiveDate
Type:
AdjustableOrRelativeDate, complex content
Effective date for a forward starting derivative. If this element is not present, the effective date is the trade date.
XML Source (w/o annotations (1); see within schema source)
<xsd:element minOccurs="0" name="effectiveDate" type="AdjustableOrRelativeDate"/>

europeanExercise
Type:
FxEuropeanExercise, complex content
The parameters for defining the exercise period for an European style option.
XML Source (w/o annotations (1); see within schema source)
<xsd:element name="europeanExercise" type="FxEuropeanExercise"/>

exerciseProcedure
Type:
ExerciseProcedure, complex content
A set of parameters defining procedures associated with the exercise.
XML Source (w/o annotations (1); see within schema source)
<xsd:element minOccurs="0" name="exerciseProcedure" type="ExerciseProcedure"/>

payout
Type:
FxOptionPayout, complex content
The amount of currency which becomes payable if and when a trigger event occurs.
XML Source (w/o annotations (1); see within schema source)
<xsd:element name="payout" type="FxOptionPayout"/>

premium
Type:
FxOptionPremium, complex content
Premium amount or premium installment amount for an option.
XML Source (w/o annotations (1); see within schema source)
<xsd:element maxOccurs="unbounded" minOccurs="0" name="premium" type="FxOptionPremium"/>

touch
Type:
FxTouch, complex content
Defines one or more conditions underwhich the option will payout if exercisable.
XML Source (w/o annotations (1); see within schema source)
<xsd:element maxOccurs="unbounded" name="touch" type="FxTouch"/>

trigger
Type:
FxTrigger, complex content
Defines one or more conditions underwhich the option will payout if exercisable.
XML Source (w/o annotations (1); see within schema source)
<xsd:element maxOccurs="unbounded" name="trigger" type="FxTrigger"/>

XML schema documentation generated with DocFlex/XML 1.8.6b2 using DocFlex/XML XSDDoc 2.5.1 template set. All content model diagrams generated by Altova XMLSpy via DocFlex/XML XMLSpy Integration.