Namespace: |
|
Type: |
|
Content: |
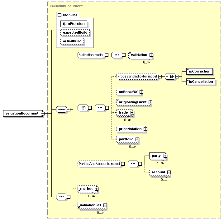
complex, 3 attributes, 12 elements |
Defined: |
globally in fpml-main-5-3.xsd; see XML source |
Used: |
never |

XML Representation Summary |
||||||||||||
| <valuationDocument | ||||||||||||
|
||||||||||||
| > | ||||||||||||
|
||||||||||||
| </valuationDocument> | ||||||||||||
| <xsd:element name="valuationDocument" type="ValuationDocument"/> |
| XML schema documentation generated with DocFlex/XML 1.8.6b2 using DocFlex/XML XSDDoc 2.5.1 template set. All content model diagrams generated by Altova XMLSpy via DocFlex/XML XMLSpy Integration. |