complexType "OptionBaseExtended"
Namespace:
Content:
complex, 1 attribute, 21 elements
Abstract:
(cannot be assigned directly to elements used in instance XML documents)
Defined:
Includes:
definitions of 6 elements
Used:
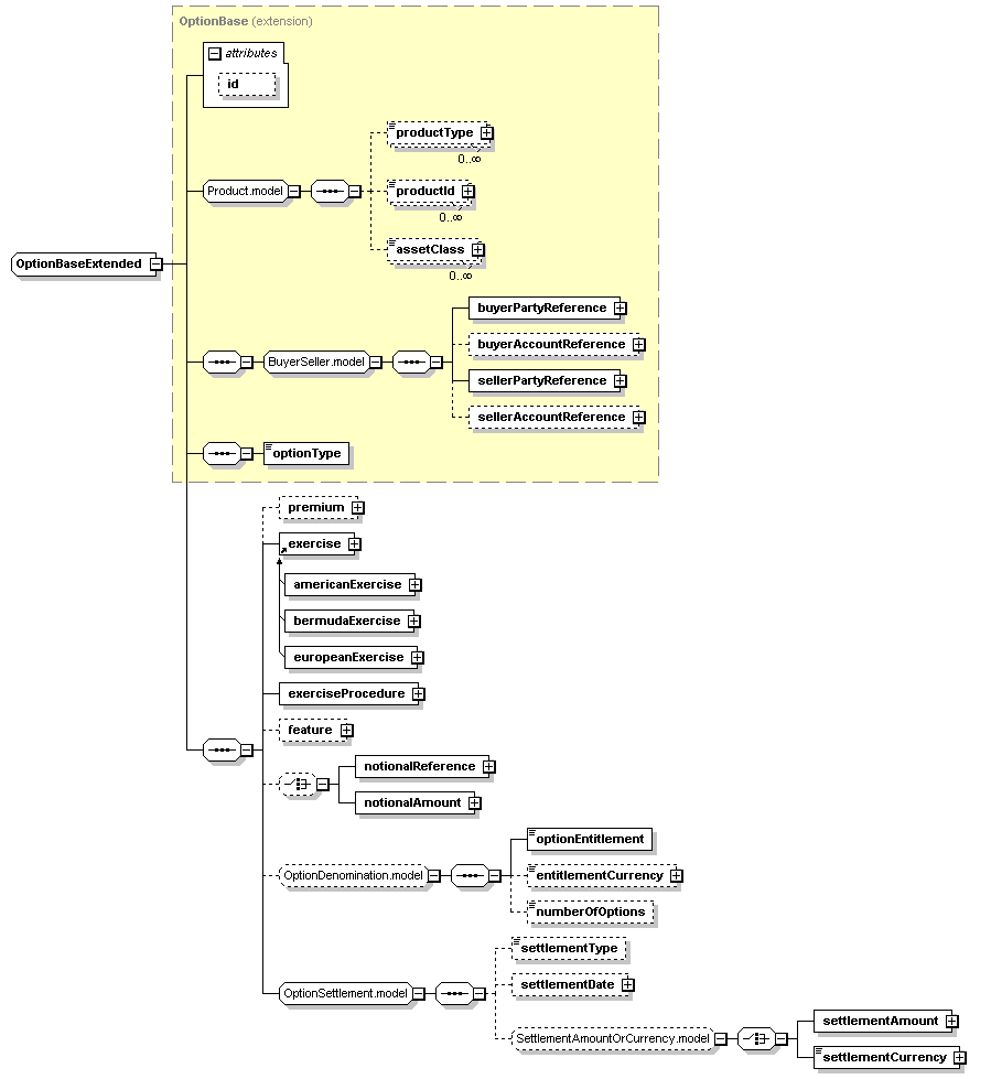
Content Model Diagram
XML Representation Summary
<...
   
 = 
xsd:ID
    >
   
Content: 
productType*, productId*, assetClass*, buyerPartyReference, buyerAccountReference?, sellerPartyReference, sellerAccountReference?, optionType, premium?, exercise, exerciseProcedure, feature?, (notionalReference | notionalAmount)?, (optionEntitlement, entitlementCurrency?, numberOfOptions?)?, settlementType?, settlementDate?, (settlementAmount | settlementCurrency)?
</...>
Content Model Elements (21):
assetClass,
buyerAccountReference,
buyerPartyReference (defined in BuyerSeller.model group),
entitlementCurrency,
exercise,
exerciseProcedure (defined in OptionBaseExtended complexType),
feature (defined in OptionBaseExtended complexType),
notionalAmount (defined in OptionBaseExtended complexType),
notionalReference (defined in OptionBaseExtended complexType),
numberOfOptions (defined in OptionDenomination.model group),
optionEntitlement (defined in OptionDenomination.model group),
optionType (defined in OptionBase complexType),
premium (defined in OptionBaseExtended complexType),
productId (defined in Product.model group),
productType (defined in Product.model group),
sellerAccountReference,
sellerPartyReference (defined in BuyerSeller.model group),
settlementAmount (defined in SettlementAmountOrCurrency.model group),
settlementCurrency (defined in SettlementAmountOrCurrency.model group),
settlementDate (defined in OptionSettlement.model group),
settlementType (defined in OptionSettlement.model group)
Known Direct Subtypes (2):
BondOption, CreditDefaultSwapOption
All Direct / Indirect Based Elements (2):
bondOption, creditDefaultSwapOption
Known Usage Locations
Annotation
Base type for options starting with the 4-3 release, until we refactor the schema as part of the 5-0 release series.
Type Definition Detail
Type Derivation Tree
Product (extension)
  Option (extension)
      OptionBase (extension)
          OptionBaseExtended
XML Source (w/o annotations (5); see within schema source)
<xsd:complexType abstract="true" name="OptionBaseExtended">
<xsd:complexContent>
<xsd:extension base="OptionBase">
<xsd:sequence>
<xsd:element minOccurs="0" name="premium" type="Premium"/>
<xsd:element ref="exercise"/>
<xsd:element name="exerciseProcedure" type="ExerciseProcedure"/>
<xsd:element minOccurs="0" name="feature" type="OptionFeature"/>
<xsd:choice minOccurs="0">
<xsd:element name="notionalReference" type="NotionalAmountReference"/>
<xsd:element name="notionalAmount" type="Money"/>
</xsd:choice>
<xsd:group minOccurs="0" ref="OptionDenomination.model"/>
<xsd:group ref="OptionSettlement.model"/>
</xsd:sequence>
</xsd:extension>
</xsd:complexContent>
</xsd:complexType>
Content Element Detail (all declarations; defined within this component only; 6/21)
exercise
Type:
Exercise, empty content
Abstract:
(may not be used directly in instance XML documents)
Subst.Gr:
may be substituted with 3 elements
XML Source (see within schema source)
<xsd:element ref="exercise"/>

exerciseProcedure
Type:
ExerciseProcedure, complex content
A set of parameters defining procedures associated with the exercise.
XML Source (w/o annotations (1); see within schema source)
<xsd:element name="exerciseProcedure" type="ExerciseProcedure"/>

feature
Type:
OptionFeature, complex content
An Option feature such as quanto, asian, barrier, knock.
XML Source (w/o annotations (1); see within schema source)
<xsd:element minOccurs="0" name="feature" type="OptionFeature"/>

notionalAmount
Type:
Money, complex content
XML Source (see within schema source)
<xsd:element name="notionalAmount" type="Money"/>

notionalReference
Type:
XML Source (see within schema source)
<xsd:element name="notionalReference" type="NotionalAmountReference"/>

premium
Type:
Premium, complex content
The option premium payable by the buyer to the seller.
XML Source (w/o annotations (1); see within schema source)
<xsd:element minOccurs="0" name="premium" type="Premium"/>

XML schema documentation generated with DocFlex/XML 1.8.6b2 using DocFlex/XML XSDDoc 2.5.1 template set. All content model diagrams generated by Altova XMLSpy via DocFlex/XML XMLSpy Integration.