Namespace: |
|
Content: |
complex, 3 attributes, 16 elements |
Defined: |
globally in fpml-reporting-5-3.xsd; see XML source |
Includes: |
definitions of 8 elements |
Used: |
at 1 location |

XML Representation Summary |
||||||||||||
| <... | ||||||||||||
|
||||||||||||
| > | ||||||||||||
|
||||||||||||
| </...> | ||||||||||||
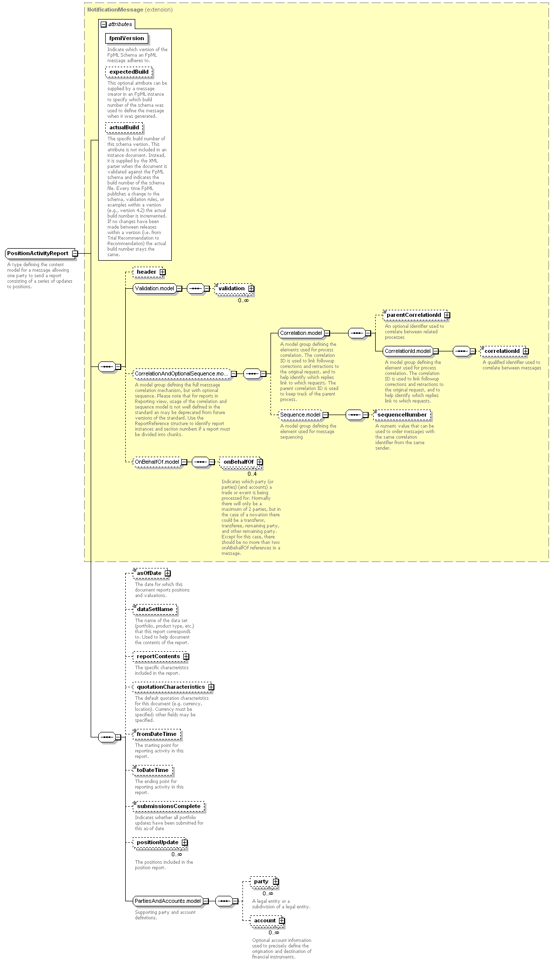
| account, | party (defined in PartiesAndAccounts.model group), |
Type Derivation Tree |
| <xsd:complexType name="PositionActivityReport"> <xsd:complexContent> <xsd:sequence> </xsd:sequence> </xsd:extension> </xsd:complexContent> </xsd:complexType> |
Type: |
IdentifiedDate, simple content |
| xsd:date |
| <xsd:element minOccurs="0" name="asOfDate" type="IdentifiedDate"/> |
Type: |
xsd:string, predefined, simple content |
| <xsd:element minOccurs="0" name="dataSetName" type="xsd:string"/> |
Type: |
xsd:date, predefined, simple content |
| <xsd:element minOccurs="0" name="fromDateTime" type="xsd:date"/> |
Type: |
PositionUpdate, complex content |
| <xsd:element maxOccurs="unbounded" minOccurs="0" name="positionUpdate" type="PositionUpdate"/> |
Type: |
QuotationCharacteristics, complex content |
| <xsd:element minOccurs="0" name="quotationCharacteristics" type="QuotationCharacteristics"/> |
Type: |
ReportContents, complex content |
| <xsd:element minOccurs="0" name="reportContents" type="ReportContents"/> |
Type: |
xsd:boolean, predefined, simple content |
| <xsd:element minOccurs="0" name="submissionsComplete" type="xsd:boolean"/> |
Type: |
xsd:date, predefined, simple content |
| <xsd:element minOccurs="0" name="toDateTime" type="xsd:date"/> |
| XML schema documentation generated with DocFlex/XML 1.8.6b2 using DocFlex/XML XSDDoc 2.5.1 template set. All content model diagrams generated by Altova XMLSpy via DocFlex/XML XMLSpy Integration. |