Namespace: |
|
Content: |
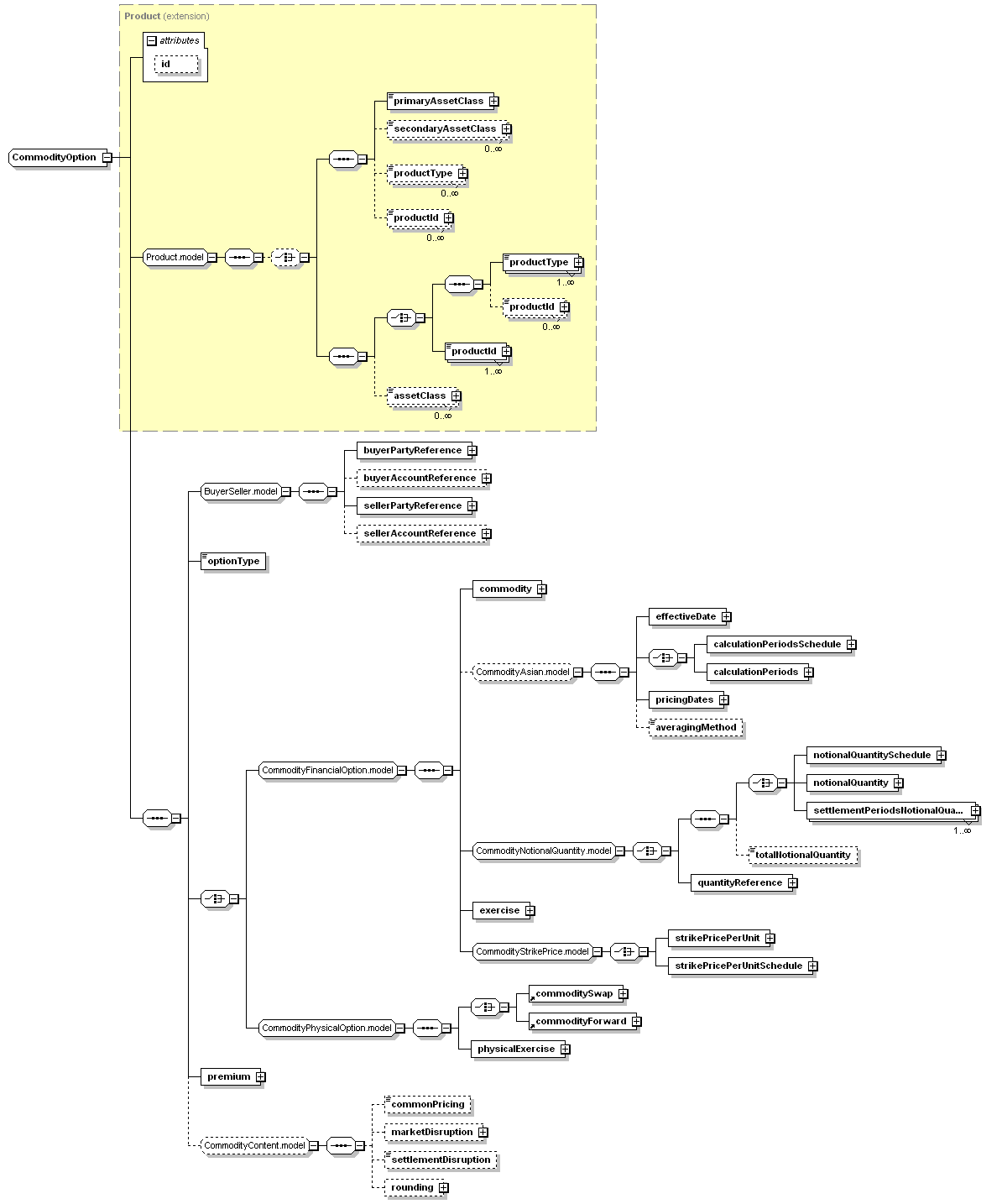
complex, 1 attribute, 35 elements |
Defined: |
globally in fpml-com-5-3.xsd; see XML source |
Includes: |
definitions of 2 elements |
Used: |
at 1 location |

XML Representation Summary |
||||||
| <... | ||||||
|
||||||
| > | ||||||
| </...> | ||||||
Type Derivation Tree |
| <xsd:complexType name="CommodityOption"> <xsd:complexContent> <xsd:sequence> <xsd:choice> </xsd:choice> </xsd:sequence> </xsd:extension> </xsd:complexContent> </xsd:complexType> |
Type: |
PutCallEnum, simple content |
| enumeration of xsd:token |
Enumeration: |
|
| <xsd:element name="optionType" type="PutCallEnum"/> |
Type: |
CommodityPremium, complex content |
| <xsd:element name="premium" type="CommodityPremium"/> |
| XML schema documentation generated with DocFlex/XML 1.8.6b2 using DocFlex/XML XSDDoc 2.5.1 template set. All content model diagrams generated by Altova XMLSpy via DocFlex/XML XMLSpy Integration. |