complexType "TermDeposit"
Namespace:
Content:
complex, 1 attribute, 18 elements
Defined:
globally in fpml-fx-5-3.xsd; see XML source
Includes:
definitions of 8 elements
Used:
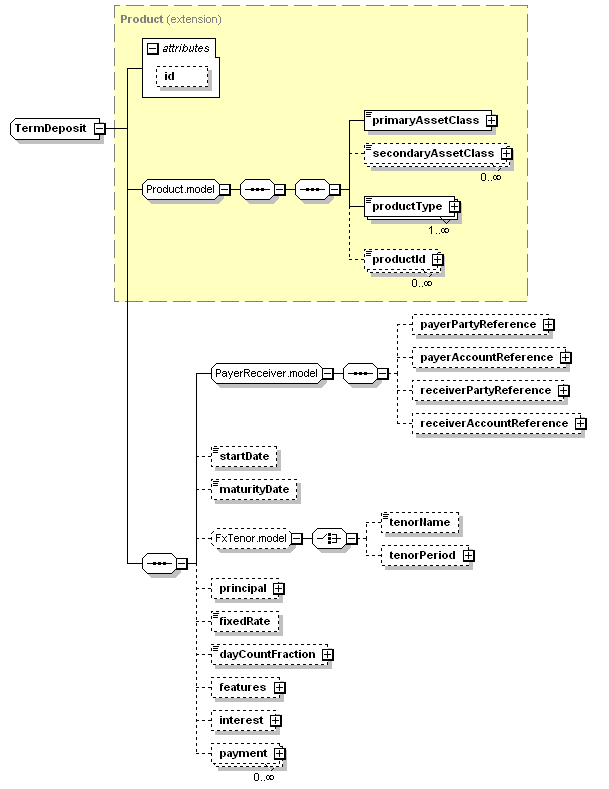
Content Model Diagram
XML Representation Summary
<...
   
 = 
xsd:ID
    >
   
Content: 
primaryAssetClass, secondaryAssetClass*, productType+, productId*, payerPartyReference?, payerAccountReference?, receiverPartyReference?, receiverAccountReference?, startDate?, maturityDate?, (tenorName? | tenorPeriod?)?, principal?, fixedRate?, dayCountFraction?, features?, interest?, payment*
</...>
Content Model Elements (18):
dayCountFraction (in termDeposit), principal (in termDeposit),
productId (defined in Product.model group),
productType (defined in Product.model group),
tenorPeriod (defined in FxTenor.model group)
All Direct / Indirect Based Elements (1):
termDeposit
Known Usage Locations
Annotation
A class defining the content model for a term deposit product.
Type Definition Detail
Type Derivation Tree
Product (extension)
  TermDeposit
XML Source (w/o annotations (10); see within schema source)
<xsd:complexType name="TermDeposit">
<xsd:complexContent>
<xsd:extension base="Product">
<xsd:sequence>
<xsd:group ref="PayerReceiver.model"/>
<xsd:element minOccurs="0" name="startDate" type="xsd:date"/>
<xsd:element minOccurs="0" name="maturityDate" type="xsd:date"/>
<xsd:group minOccurs="0" ref="FxTenor.model"/>
<xsd:element minOccurs="0" name="principal" type="PositiveMoney"/>
<xsd:element minOccurs="0" name="fixedRate" type="PositiveDecimal"/>
<xsd:element minOccurs="0" name="dayCountFraction" type="DayCountFraction"/>
<xsd:element minOccurs="0" name="features" type="TermDepositFeatures"/>
<xsd:element minOccurs="0" name="interest" type="Money"/>
<xsd:element maxOccurs="unbounded" minOccurs="0" name="payment" type="Payment"/>
</xsd:sequence>
</xsd:extension>
</xsd:complexContent>
</xsd:complexType>
Content Element Detail (all declarations; defined within this component only; 8/18)
dayCountFraction
Type:
DayCountFraction, simple content
The day count fraction.
Simple Content
xsd:normalizedString
maxLength:
255
XML Source (w/o annotations (1); see within schema source)
<xsd:element minOccurs="0" name="dayCountFraction" type="DayCountFraction"/>

features
Type:
TermDepositFeatures, complex content
An optional container that hold additional features of the deposit (e.g. Dual Currency feature).
XML Source (w/o annotations (1); see within schema source)
<xsd:element minOccurs="0" name="features" type="TermDepositFeatures"/>

fixedRate
Type:
PositiveDecimal, simple content
The calculation period fixed rate. A per annum rate, expressed as a decimal. A fixed rate of 5% would be represented as 0.05.
Simple Content
xsd:decimal
minExclusive:
0
XML Source (w/o annotations (1); see within schema source)
<xsd:element minOccurs="0" name="fixedRate" type="PositiveDecimal"/>

interest
Type:
Money, complex content
The total interest of at maturity of the trade.
XML Source (w/o annotations (1); see within schema source)
<xsd:element minOccurs="0" name="interest" type="Money"/>

maturityDate
Type:
xsd:date, predefined, simple content
The end date of the calculation period. This date should already be adjusted for any applicable business day convention.
XML Source (w/o annotations (1); see within schema source)
<xsd:element minOccurs="0" name="maturityDate" type="xsd:date"/>

payment
Type:
Payment, complex content
A known payment between two parties.
XML Source (w/o annotations (1); see within schema source)
<xsd:element maxOccurs="unbounded" minOccurs="0" name="payment" type="Payment"/>

principal
Type:
PositiveMoney, complex content
The principal amount of the trade.
XML Source (w/o annotations (1); see within schema source)
<xsd:element minOccurs="0" name="principal" type="PositiveMoney"/>

startDate
Type:
xsd:date, predefined, simple content
The start date of the calculation period.
XML Source (w/o annotations (1); see within schema source)
<xsd:element minOccurs="0" name="startDate" type="xsd:date"/>

XML schema documentation generated with DocFlex/XML 1.8.6b2 using DocFlex/XML XSDDoc 2.5.1 template set. All content model diagrams generated by Altova XMLSpy via DocFlex/XML XMLSpy Integration.