element <convertibleBond> (global)
Namespace:
Type:
Content:
complex, 1 attribute, 18 elements
Subst.Gr:
may substitute for element underlyingAsset
Defined:
Used:
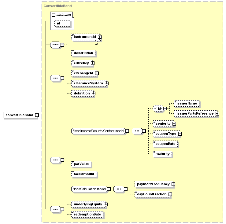
Content Model Diagram
XML Representation Summary
<convertibleBond
   
 = 
xsd:ID
    >
   
Content: 
instrumentId*, description?, currency?, exchangeId?, clearanceSystem?, definition?, (issuerName? | issuerPartyReference?)?, seniority?, couponType?, couponRate?, maturity?, parValue?, faceAmount?, paymentFrequency?, dayCountFraction?, underlyingEquity?, redemptionDate?
</convertibleBond>
Content model elements (18):
clearanceSystem (defined in UnderlyingAsset complexType),
couponRate,
couponType,
currency (defined in UnderlyingAsset complexType),
dayCountFraction (defined in BondCalculation.model group),
definition (defined in UnderlyingAsset complexType),
description (defined in IdentifiedAsset complexType),
exchangeId (defined in UnderlyingAsset complexType),
faceAmount,
instrumentId (defined in IdentifiedAsset complexType),
issuerName,
issuerPartyReference,
maturity (defined in FixedIncomeSecurityContent.model group),
parValue,
paymentFrequency (defined in BondCalculation.model group),
redemptionDate,
seniority (defined in FixedIncomeSecurityContent.model group),
underlyingEquity
Included in content model of elements (3):
bondOption, referenceObligation (in referencePair)
May be included in elements by substitutions (6):
basketConstituent, point (in dataPoints),
underlyer (defined in GenericProduct complexType)
Known Usage Locations
Annotation
Identifies the underlying asset when it is a convertible bond.
XML Source (w/o annotations (1); see within schema source)
<xsd:element name="convertibleBond" substitutionGroup="underlyingAsset" type="ConvertibleBond"/>

XML schema documentation generated with DocFlex/XML 1.8.6b2 using DocFlex/XML XSDDoc 2.5.1 template set. All content model diagrams generated by Altova XMLSpy via DocFlex/XML XMLSpy Integration.