| Namespace: | |
| Content: | complex, 1 attribute, 19 elements | 
| Defined: | globally in fpml-fx-5-3.xsd; see XML source | 
| Includes: | definitions of 8 elements | 
| Used: | at 1 location | 

| XML Representation Summary | ||||||
| <... | ||||||
| 
 | ||||||
| > | ||||||
| 
 | ||||||
| </...> | ||||||
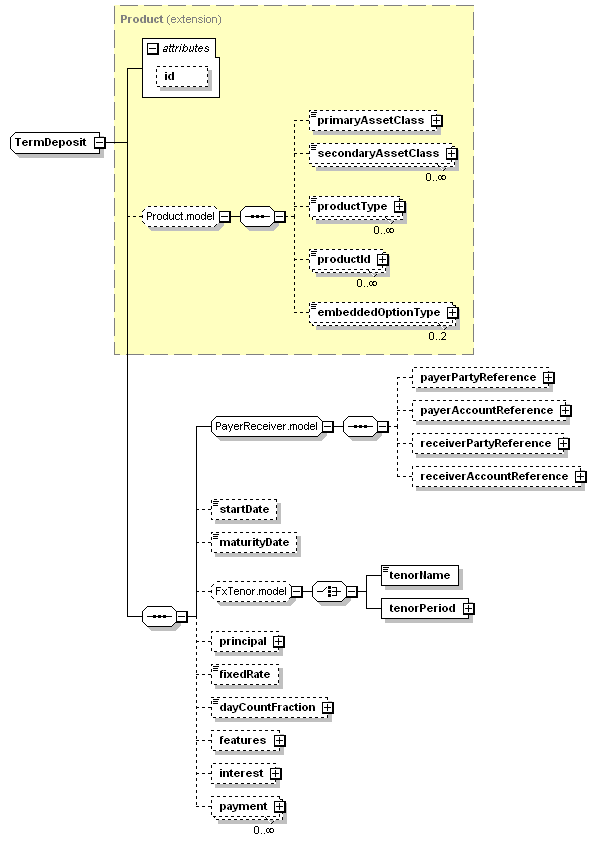
| dayCountFraction (in termDeposit), | principal (in termDeposit), | 
| Type Derivation Tree  TermDeposit | 
| <xsd:complexType name="TermDeposit"> <xsd:complexContent> <xsd:sequence> </xsd:sequence> </xsd:extension> </xsd:complexContent> </xsd:complexType> | 
| Type: | DayCountFraction, simple content | 
| xsd:normalizedString | 
| maxLength: | 255 | 
| <xsd:element minOccurs="0" name="dayCountFraction" type="DayCountFraction"/> | 
| Type: | TermDepositFeatures, complex content | 
| <xsd:element minOccurs="0" name="features" type="TermDepositFeatures"/> | 
| Type: | PositiveDecimal, simple content | 
| xsd:decimal | 
| minExclusive: | 0 | 
| <xsd:element minOccurs="0" name="fixedRate" type="PositiveDecimal"/> | 
| Type: | Money, complex content | 
| Type: | xsd:date, predefined, simple content | 
| <xsd:element minOccurs="0" name="maturityDate" type="xsd:date"/> | 
| Type: | Payment, complex content | 
| Type: | PositiveMoney, complex content | 
| <xsd:element minOccurs="0" name="principal" type="PositiveMoney"/> | 
| Type: | xsd:date, predefined, simple content | 
| <xsd:element minOccurs="0" name="startDate" type="xsd:date"/> | 
| XML schema documentation generated with DocFlex/XML 1.8.6b2 using DocFlex/XML XSDDoc 2.5.1 template set. All content model diagrams generated by Altova XMLSpy via DocFlex/XML XMLSpy Integration. |